雪松醇衍生物通过Ca²⁺-CaMK-FoxO3a信号轴转录抑制肌肉生长抑制素(MYOSTATIN)表达——肌肉萎缩治疗新靶点研究取得突破

研究背景与意义
肌肉减少症(Sarcopenia)是一种与年龄相关的进行性骨骼肌质量与功能衰退疾病,目前尚无有效药物治疗。肌肉生长抑制素(MYOSTATIN)作为肌肉质量的负调控因子,其转录调控机制成为潜在治疗靶点。韩国大学医学院联合多家机构的研究团队基于天然化合物雪松醇(Cedrol)的结构优化,合成了一种新型衍生物(CAS 2416220-20-5),旨在克服原化合物溶解性差、生物利用度低的问题,并探索其对MYOSTATIN的转录调控作用。
核心发现:MYOSTATIN检测验证衍生物高效抑制能力
1. 转录水平显著抑制
o 通过qRT-PCR检测发现,雪松醇衍生物(3μM)处理C2C12肌管细胞后,MYOSTATIN mRNA表达降低约68.4%,效果优于原始雪松醇(62.1%)。
o 在阿霉素诱导的肌肉萎缩模型中,衍生物可逆转MYOSTATIN和MuRF1的mRNA上调。
2. 启动子活性直接调控
o 利用MYOSTATIN启动子荧光素酶报告系统,研究证实衍生物通过直接抑制启动子活性(降低约1.46倍)实现转录调控。
o 在TNF-α诱导的炎症模型中,衍生物仍能显著抑制启动子活性。

机制解析:Ca²⁺-CaMKII-FoxO3a信号通路的关键作用
1. 钙信号触发
o 钙成像实验显示,衍生物通过激活嗅觉受体MOR23,引起细胞内Ca²⁺释放,且该过程依赖内质网钙库而非胞外钙内流。
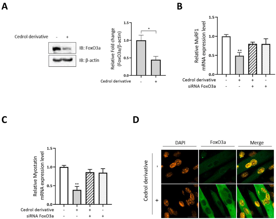
2. FoxO3a核质转运调控
o Western blot与免疫荧光检测表明,衍生物促进FoxO3a的胞质滞留,减少其核定位,从而抑制MYOSTATIN转录。
o 共免疫沉淀实验验证了p-CaMKII与FoxO3a的直接结合,且该相互作用被MOR23 siRNA阻断。

动物模型验证
在24月龄老年小鼠中,持续16周给予衍生物(125 mg/kg/天)后:
• EDL与比目鱼肌的MYOSTATIN mRNA水平分别下降约40%和35%;
• 肌肉纤维横截面积增加,抓力显著改善;
• 血清肌酸激酶(CK)和乳酸脱氢酶(LDH)水平下降,提示肌肉损伤减轻。

学术价值与展望
1. 创新点
o 研究创新性揭示雪松醇衍生物通过MOR23-Ca²⁺-CaMKII-FoxO3a轴转录抑制MYOSTATIN;
o 为肌肉减少症的转录层面治疗策略提供新靶点。
2. 研究局限与展望
o 需进一步开展药代动力学研究;
o FoxO3a基因敲除动物模型将有助于机制验证。
论文信息:Kang, M. J., Hwang, S. K., Park, C. H., et al. Cedrol derivative attenuates muscle atrophy through regulation of myostatin transcription via Ca²⁺-CaMK-FoxO3a signaling pathways. Experimental Cell Research, 448, 114577 (2025).
DOI: https://doi.org/10.1016/j.yexcr.2025.114577
(注:本文仅对原始研究进行学术解读,不涉及临床推广或商业意图。)