文章

单细胞空间转录组结合组织芯片揭示cSCC免疫治疗响应的空间生态位机制

2026-04-01     来源:本站     点击次数:12

图片

题目:Single-cell spatial transcriptomics uncovers niches that govern response to PD-1/PD-L1 blockade in cutaneous squamous cell carcinoma
期刊:Journal for ImmunoTherapy of Cancer
影响因子:10.6
DOI:10.1136/jitc-2025-014067

文章背景

新辅助PD-1/PD-L1阻断治疗在晚期皮肤鳞状细胞癌(cSCC)中已显示出显著疗效,例如II期研究中约50%的患者可达到病理完全缓解(pCR),但仍有相当比例患者无法获得完全或主要病理缓解。现有手段预测能力有限,而关于治疗前后肿瘤组织空间转录组变化的系统性比较仍然缺乏。因此作者通过单细胞分辨率的空间转录组学CosMx SMI技术,系统刻画cSCC在PD-1/PD-L1阻断治疗前后肿瘤微环境的空间结构,揭示影响疗效的空间生态位(spatial niches)及其潜在耐药机制。

研究技术

研究收集了27例cSCC患者,包括5例NCT04154943试验、19例NCT04710498试验及3例非试验患者。选取治疗前(baseline)、1剂治疗后(post-dose)以及3–4剂治疗后(手术标本)的肿瘤组织样本,制作1.7mm组织芯微阵列(TMA),并采用NanoString CosMx平台进行RNA单细胞空间分子成像。

图片

CosMx SMI空间分子成像

文章结论

1.六种空间生态位揭示疗效相关的组织结构差异
基于每个细胞50个最近邻的基因表达谱进行主成分分析(PCA)和无监督聚类,得到6种空间生态位:
1、高抗原呈递生态位 high antigen presentation niche
2、B/浆细胞富集生态位 B/plasma cell enriched niche
3、炎症型角质形成细胞生态位 inflammatory keratinocyte niche
4、增殖型角质形成细胞生态位 proliferative keratinocyte niche
5、低抗原呈递髓系生态位 low antigen presentation myeloid niche
6、富含成纤维细胞的EMT生态位 fibroblast-rich EMT niche

在治疗前的基线样本中,作者发现不同患者肿瘤内部的空间生态位构成存在明显差异。应答者的肿瘤中,更常见的是高抗原呈递生态位、B/浆细胞富集生态位以及炎症型角质形成细胞生态位;而非应答者则更多呈现增殖型角质形成细胞生态位、低抗原呈递髓系生态位和成纤维细胞富集的EMT生态位。作者进一步将前三类生态位定义为有利生态位,并计算其在肿瘤中的比例用于预测疗效。结果显示,该指标在区分应答者与非应答者时的AUC为0.782,高于传统基线PD-L1阳性比例的AUC(0.694),提示空间生态位比例在预测疗效方面优于单纯PD-L1状态。

图片

空间生态位差异预测免疫治疗反应

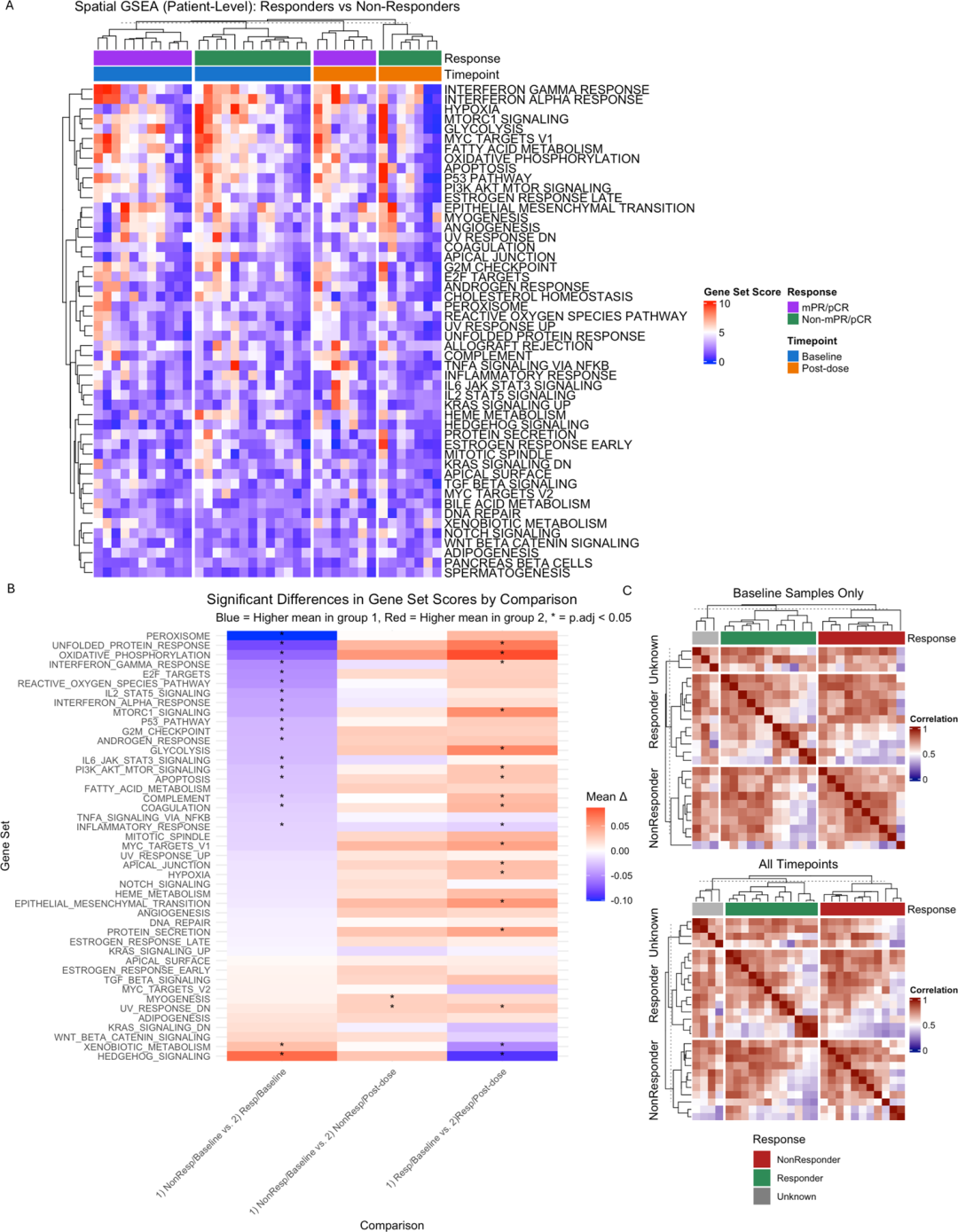
2.免疫治疗应答伴随更显著的转录程序扰动

作者比较了治疗前后基因通路整体变化情况,发现真正对免疫治疗产生病理应答的患者,在接受一次PD-1/PD-L1治疗后,肿瘤内部的转录程序发生了更大幅度的重塑(45个Hallmark基因集中有17个显著改变),而非应答者仅有极少数通路发生变化。应答者表现出氧化磷酸化、糖酵解及IFN-γ响应通路的上调,而非应答者在治疗前已存在较高的IFN-γ和IFN-α响应信号,这种慢性干扰素信号可能反映T细胞耗竭或免疫抑制微环境。也就是说,应答者的肿瘤对治疗产生了明显的分子层面反应,而非应答者整体转录状态相对稳定。但单纯比较全局转录组相似性时,应答者与非应答者之间并没有明显分群,提示决定疗效的关键并不在整体表达强弱,而更可能存在于特定空间结构或局部微环境层面。

图片

免疫治疗前后基因通路扰动及全转录组相关性分析

3.个体层面耐药机制呈现显著异质性

对4例有足够样本的患者分析显示,SU009(非应答者,增殖性角质形成细胞生态位为主)存在肿瘤细胞抗原呈递缺陷,干扰素-γ信号上调但B2M和MHC I下调,CD298/B2M蛋白水平降低。SU003(非应答者,低抗原呈递髓系生态位为主)呈现整体抗原呈递下调及干扰素信号减弱。840003007(非应答者,成纤维细胞EMT生态位为主)EMT标志物增加,PD-L1下调。应答者840003009则显示抗原呈递正常上调。作者进一步在独立黑色素瘤队列中构建有利生态位基因特征,证实该signature与免疫治疗应答及生存改善相关。

图片

个体层面空间生态位揭示差异化免疫耐药机制

文章小结

本研究基于单细胞空间转录组技术,在cSCC新辅助PD-1/PD-L1治疗背景下构建了六种空间生态位模型,证明肿瘤空间结构特征较传统PD-L1表达更能预测治疗反应,并揭示不同患者存在高度异质的免疫逃逸机制。研究结果提示,免疫治疗疗效不仅取决于单一分子表达水平,而是依赖于特定空间生态结构的存在与组合,为后续生物标志物开发与个体化治疗策略提供了新的方向。

相关文章 更多 >