文章

空间多组学揭示Lars2介导的心肌重塑代谢新机制

2026-04-01     来源:本站     点击次数:14

编者按:

压力超负荷诱导的心肌肥大是心力衰竭的关键前驱病变,全球罹患人数超过6400万,严重威胁人类健康。尽管现有研究在经典炎症及纤维化通路方面取得诸多进展,但心肌重塑过程中细胞间相互作用的时空动态规律及关键代谢调控机制仍不清楚,尤其氨基酸代谢在其中的作用长期被忽视,导致靶向治疗策略发展受限。本研究整合空间转录组学与单细胞RNA测序技术,系统描绘心肌重塑的时空图谱,不仅揭示了免疫微环境紊乱的关键时间点,更首次鉴定出Lars2介导的亮氨酸代谢轴作为压力超负荷性心肌病的全新治疗靶点,为从代谢角度干预心脏重塑提供了精准营养治疗的新思路。

本研究的单细胞转录组和空间转录组测序及分析由SBC完成。

研究背景

压力超负荷诱导的心肌肥大是心力衰竭的关键前驱病变,尽管现有研究在流行病学、遗传学和临床诊治方面取得进展,但其细胞间相互作用的时空动态及关键分子调控机制仍不清楚。当前研究多集中于经典炎症/纤维化通路(如NF-κB、TGF-β),而氨基酸代谢相关基因在压力超负荷性心肌病理中的调控作用完全未被探索,导致代谢调控机制的理解存在关键空白,严重限制了靶向治疗的发展。整合单细胞RNA测序与空间转录组学技术,能够在单细胞分辨率下同时获取基因表达信息和空间位置信息,系统解析心肌重塑过程中细胞组成的空间分布规律及细胞间对话机制,为心脏重塑研究提供新的时空动态见解。

文章详情

图片

中文题目:整合空间转录组学与单细胞RNA测序揭示Lars2介导的心肌重塑时空动态——基于主动脉弓缩窄小鼠模型的研究
发表时间:2026.03
期刊名称:Frontiers in Immunology
影响因子:5.9
技术平台:单细胞转录组+空间转录组测序
DOI:10.3389/fimmu.2026.1701776

研究思路

图片

研究结果

1.TAC小鼠心脏的空间转录组特征

本研究以主动脉弓缩窄手术(TAC)小鼠心脏模型(sham及TAC术后2周、4周、6周)为研究对象,通过空间转录组测序结合UMAP降维聚类分析,系统解析了压力超负荷诱导的心肌重塑时空动态。首先将基因表达映射至HE染色图像,发现心脏组织在TAC术后2周、4周和6周逐渐呈现向心性肥大,且各时间点细胞数量及基因组成分布发生显著变化。聚类分析鉴定出三个主要细胞簇,其中Cluster 1在疾病进程中变化最为显著,其比例从TAC-2w的8.3%逐渐增至TAC-6w的22.5%,并主要定位于左心室腔周围。进一步的GO富集分析揭示各簇功能特征:Cluster 0主要参与心肌功能和NO信号转导,Cluster 1富集于氨基酸-tRNA结合及核内基因表达调控(以Lars2和Malat1为标志),Cluster 2则主要涉及ATP代谢、氧化应激和蛋白质降解等非氧运输功能。该结果提示Lars2介导的氨基酸代谢可能在压力超负荷性心肌重塑中发挥关键作用。

图片

Fig1. TAC小鼠空间转录组特征

2.TAC小鼠心脏单细胞转录组特征

对TAC小鼠心脏模型进行单细胞转录组测序,系统解析了压力超负荷诱导的心肌重塑细胞异质性动态。经质控后,每样本平均获得9680个高质量单细胞,降维聚类鉴定出15个细胞簇(0-14),并根据标志基因注释为心肌细胞、内皮细胞、平滑肌细胞、成纤维细胞及中性粒细胞、巨噬细胞、B细胞、T细胞、NK细胞九个功能亚群。分析显示各细胞亚群比例随疾病进展发生显著变化,其中TAC-4w是细胞组成变化的关键节点:B细胞、T细胞、NK细胞和中性粒细胞等免疫细胞比例显著升高,而成纤维细胞和巨噬细胞比例明显下降;TAC-2w细胞组成与sham组相似,TAC-6w则呈现向早期状态恢复的趋势。该结果提示TAC-4w是心肌重塑过程中免疫微环境紊乱的核心阶段,为理解压力超负荷性心脏病的细胞动力学机制提供了关键时间节点证据。

图片

Fig2. TAC小鼠心脏时间依赖性的单细胞动态转录图谱

3.整合单细胞空间转录组揭示Lars2介导的心肌重塑时空细胞动力学

使用SPOTlight算法整合空间转录组学与单细胞RNA测序数据,系统解析了心肌重塑过程中细胞亚群的时空动态特征。结果表明,心肌细胞、内皮细胞和平滑肌细胞分布稳定但TAC-6w时减少,成纤维细胞和巨噬细胞在TAC-6w时显著增加,而中性粒细胞、B细胞、T细胞和NK细胞在TAC-2w时减少、在TAC-4w和TAC-6w时显著增加。进一步聚焦空间转录组中变异性最大的Cluster 1进行细胞组成分析,发现T细胞呈TAC-2w减少、TAC-4w增加、TAC-6w达峰的趋势,与空间转录组Cluster 1变化趋势一致;拟时序分析显示Cluster 1参与T细胞发育早期阶段,并鉴定出特征性标志基因Lef1、Ccr7和Sell。关键的是,研究首次揭示Lars2(mitochondrial leucyl-tRNA synthetase,线粒体亮氨酰-tRNA合成酶)参与TAC诱导的心肌重塑过程,其在巨噬细胞亚群Cluster 4中高表达,并随空间转录组Cluster 1动态变化。该结果提示Lars2介导的巨噬细胞代谢重编程可能是压力超负荷性心肌重塑的核心机制,为开发靶向代谢炎症的治疗策略提供了新候选靶点。

图片

Fig3. 单细胞转录组和空间转录组整合分析

4. 心肌肥大中的巨噬细胞亚群

通过进一步聚类分析、拟时序轨迹分析及多维度验证实验,系统解析了巨噬细胞亚群异质性及其标志基因Lars2的动态表达特征。研究将巨噬细胞进一步细分,发现TAC-4w时Cluster 3和Cluster 4呈现独特分布且比例变化最显著;差异表达分析鉴定出Cluster 4的特征性标志基因Lars2,以及Cluster 3的炎症相关基因C5和S100a8/a9。拟时序分析揭示Cluster 4是巨噬细胞发育演化的核心参与者,处于极化轨迹的关键节点,而Cluster 3可能是其后续分支。关键的是,整合空间转录组与单细胞数据发现Lars2的表达在TAC-4w到达峰值,这一时序特征经IHC、Western blot和免疫荧光三重实验验证;同时CD68检测证实TAC-4w是巨噬细胞浸润的高峰阶段。该结果提示TAC-4w是巨噬细胞介导心肌重塑的关键时间窗,Lars2高表达的巨噬细胞亚群(Cluster 4)通过代谢重编程驱动M1型促炎极化,可能是压力超负荷性心脏病的重要治疗靶点。

图片

Fig4. 巨噬细胞亚群特征

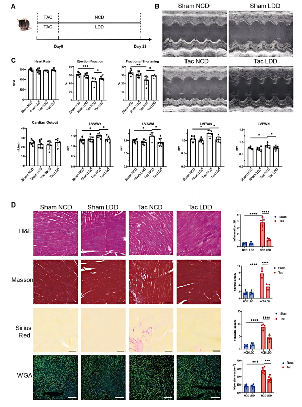
5. 亮氨酸缺乏饮食通过靶向Lars2代谢轴改善压力超负荷性心肌重塑

通过设置正常饲料(NCD)和亮氨酸缺乏饲料(LDD)两组饮食干预,动态检测TAC小鼠血清亮氨酸浓度,以探究压力超负荷状态下亮氨酸代谢的时序变化规律。结果显示,NCD喂养时TAC-4w血清亮氨酸显著升高,而TAC-2w和TAC-6w无显著变化,提示压力负荷在4周时引起亮氨酸短暂升高;LDD喂养则使TAC-4w及TAC-6w血清亮氨酸显著且持续降低,成功逆转了TAC诱导的亮氨酸升高趋势。该结果表明TAC小鼠血清亮氨酸浓度呈现饮食依赖性和时间依赖性的动态变化特征,且TAC-4w是亮氨酸代谢紊乱的关键节点。在此基础上,研究进一步通过超声心动图和多重病理染色,系统评估了靶向Lars2介导的亮氨酸代谢对压力超负荷性心肌重塑的治疗效应。结果显示,LDD显著改善TAC-4w时心脏射血功能下降,缓解室壁增厚和心肌细胞肥大,并减轻炎症和纤维化病理改变。综上所述,该研究证实Lars2-亮氨酸代谢轴是压力超负荷性心肌病的可干预靶点,LDD通过抑制Lars2高表达巨噬细胞介导的代谢炎症,有效改善心脏功能和结构重塑,为开发针对代谢紊乱的精准营养干预策略提供了实验依据。

图片

Fig5. 亮氨酸饮食干预对TAC小鼠心脏的影响

主要结论

本研究以TAC小鼠心脏为研究对象,通过整合空间转录组学与单细胞RNA测序技术,结合大规模生物信息学分析,系统解析了压力超负荷性心肌重塑的时空细胞动力学。空间转录组显示主要心脏细胞群空间分布基本保留,但细胞组成显著改变。单细胞测序揭示TAC-4w是细胞组成变化的关键节点,表现为成纤维细胞和巨噬细胞减少、免疫细胞增加,而TAC-6w部分恢复至早期状态。整合分析鉴定到一个由T细胞和巨噬细胞驱动的动态重塑微环境结构,并发现Lef1、Ccr7、Sell及Lars2等关键差异基因,其中Lars2在TAC-4w表达到达峰值,提示其作为疾病进展标志物和治疗靶点的潜力。该研究为理解心肌肥大的免疫-基质相互作用机制提供了高分辨率的时空转录组图谱。

> 参考文献:

Ni H et al. (2026) Integrated spatial transcriptomics and single-cell RNA sequencing reveal Lars2-mediated spatiotemporal dynamics of myocardial remodeling in a mouse model of transverse aortic constriction. Front. Immunol. 17:1701776. 

相关文章 更多 >