文章

蛋白降解新技术——CApTEC

2025-03-14     来源:本站     点击次数:116

作者:三巨木,来源:医药魔方Pro

近日,南京大学张晶晶、湖南大学吴振坤等团队合作在Angewandte Chemie International Edition(IF=16.6)杂志发表论文,他们成功开发了一种名为共价适配体自噬体结合嵌合体(covalent aptamer-based autophagosome-tethering chimera,CApTEC)的新型膜蛋白降解技术,为癌症治疗及膜蛋白相关疾病的研究提供了创新性解决方案。

 

 

该技术巧妙地结合了共价结合与自噬途径的协同作用,显著提高了膜蛋白的靶向降解效率,并在小鼠模型中展现出显著的抗肿瘤协同效应。

 

 

图1. CApTEC技术示意图

具体来说,研究人员首先通过硫(VI)氟交换(SuFEx)反应,在适配体上引入磺酰氟(SF)基团,使其能够与转铁蛋白受体1(TfR1)形成共价键。

 

 

图2. 靶向TFR1的共价适配体的设计

基于TfR1在癌细胞中的高表达特性,研究人员设计了一种靶向TfR1的共价适配体。他们将LC3配体连接到CApTfR1上,构建出CApTECTfR1。实验结果表明,CApTECTfR1能有效将TfR1募集到自噬体中,并通过自噬-溶酶体途径实现其降解。

 

 

图3. CApTECTfR1通过自噬-溶酶体途径诱导TfR1降解增强和延长

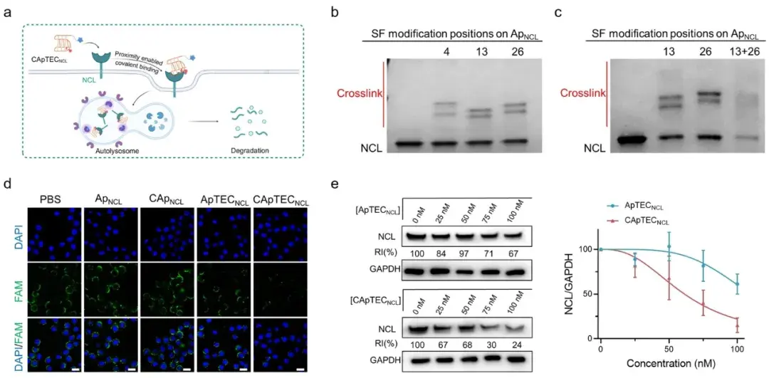
为进一步验证这一技术的广泛适用性,研究人员选择了在肿瘤细胞中过表达的核质穿梭蛋白——核仁素(NCL)作为靶点。结果显示,CApTECNCL同样能有效降解细胞表面的NCL,且降解途径也是通过自噬-溶酶体途径。

 

 

图4. 将共价适配体嵌合体扩展到NCL降解

接着,研究人员将CApTECTfR1与5-氟尿嘧啶(5-FU)联合应用于肿瘤治疗,发现两者具有协同效应,能更有效地抑制肿瘤生长。

 

 

图5. 使用CApTECTfR1与5-FU的协同治疗策略设计

在荷瘤小鼠模型中,CApTECTfR1与5-FU联合治疗能够显著抑制肿瘤生长,并减少肿瘤细胞密度和Ki67阳性细胞数量,增加凋亡细胞数量。

 

 

图6. 使用CApTECTfR1及其与5-FU的组合进行体内TFR1降解,以增强肿瘤疗法

综上所述,CApTEC技术作为一种具有前景的新型膜蛋白降解剂,其优点包括共价结合的高稳定性和特异性、自噬降解的高效率以及模块化设计的灵活性,为靶向治疗提供了新的策略和思路。

参考资料:

Yang Shi et al. Engineering Covalent Aptamer Chimeras for Enhanced Autophagic Degradation of Membrane Proteins. Angewandte Chemie International Edition(2025)

https://onlinelibrary.wiley.com

相关文章 更多 >