Shear Stress Regulates Osteogenic Differentiation of Human Dental Pulp Stem Cells via the p38 Pathway
Keywords: human dental pulp stem cells, shear stress, osteogenesis
再生骨疗法在牙科的种植体植入和美观治疗中应用广泛,但拔牙后的牙槽嵴吸收及移植物吸收等问题仍待解决,且现有方法受个体条件限制。基于干细胞的组织工程是牙槽骨增量的重要替代方案,其中间充质干细胞与间充质基质细胞(MSCs)可分化为多种功能细胞,存在于多种组织中。人牙髓干细胞(hDPSCs)具备多能性,可从恒牙的牙髓组织中获取,在牙本质和骨形成方面有潜力,是高效牙槽骨增量的潜在来源。此外,机械刺激能促进干细胞骨分化,有研究显示剪切应力对源自 hDPSCs 的成骨样细胞有影响,hDPSCs 在矿化条件下会对脉动流体剪切应力产生响应。
点击了解: 仿生流体剪切应力系统
hDPSCs 对机械刺激高度敏感,多种机械刺激可调控其增殖与成骨分化。低强度脉冲超声(LIPUS)能诱导其增殖,周期性机械张力可提升成骨标志物表达,脉动液流(PFF)、静态拉伸应变及微纳米拓扑结构等则通过提高 NO、PGE2、COX-2 水平增强成骨活性,且这些过程多由 Piezo-1/2 蛋白等机械敏感通道经 ERK 1/2 MAPK 信号通路介导。不过,剪切应力虽能促进其他骨相关细胞的成骨分化,但其诱导 hDPSCs 成骨分化的机制尚未明确。
点击了解: 血流剪切力刺激实验仪
基于此,泰国朱拉隆功大学牙科学院的团队为了探究剪切应力对 hDPSCs 成骨分化的影响及潜在机制,提出了特定剪切应力可增强 hDPSCs 成骨分化的假设。研究成果发表在International journal of molecular sciences 杂志,题为“Shear Stress Regulates Osteogenic Differentiation of Human Dental Pulp Stem Cells via the p38 Pathway”。

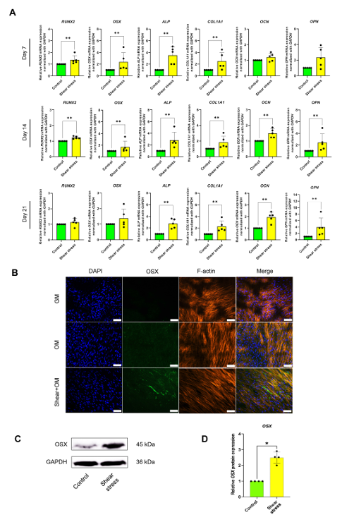
首先,为了评估剪切应力在 hDPSCs 成骨分化中的作用,研究人员在施加剪切应力 24 小时后,将 hDPSCs 在成骨培养基(OM)中额外培养 21 天。结果显示,剪切应力可显著上调不同培养阶段(7 天、14 天、21 天)的成骨相关基因(如 RUNX2、OSX、ALP、COL1A1、OCN、OPN)表达(图 1A),且 14 天时成骨细胞特异性转录因子(OSX)的蛋白表达在剪切应力组中显著高于静态对照组(图 1B-D),而普通生长培养基(GM)中的静态培养组未检测到 OSX 表达(图 1B)。这表明剪切应力能促进 hDPSCs 的成骨分化。

图1 施加剪切应力可促进 hDPSCs 的成骨分化。
接着,研究人员为了探究剪切应力对成骨诱导的 hDPSCs 矿化过程的作用,通过在成骨诱导的第 7、14、21 天采用 ALP 染色和 ARS 染色进行检测。结果发现,作为早期成骨标志物的 ALP,其染色强度在剪切应力组的第 14 和 21 天显著增强(图 2A)。静态对照组的细胞生长区域虽有矿化,但剪切应力组在第 14 和 21 天的矿化程度更明显(图 2B),且 ARS 染色的定量结果证实,剪切应力可显著促进成骨诱导的 hDPSCs 矿化(图 2C)。这表明剪切应力能推动成骨诱导的 hDPSCs 发生矿化。

图2 剪切应力促进了 hDPSCs 的碱性磷酸酶活性及矿化作用。
接下来,研究人员通过 RNA 测序等方法探究了剪切应力作用后 hDPSCs 成骨分化相关的信号通路。结果显示,剪切应力处理使 19 个基因上调、26 个基因下调(图 3A)。其中 CCAAT 增强子结合蛋白 δ(CEBPD)的表达被显著上调(图 3B-C)。KEGG 通路富集分析表明 MAPK 信号通路参与了该过程,涉及 11 个上调和 7 个下调的差异表达基因(图 3D)。

图3 施加剪切应力 24 h后 hDPSCs 的 DEGs 鉴定。
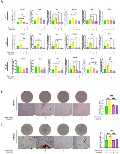
最后,研究人员探究了剪切应力诱导 hDPSCs 成骨分化的具体机制。在施加应力前,先用 p38 抑制剂(SB203580)处理 hDPSCs,随后施加剪切应力,再将细胞在成骨诱导培养基中培养 21 天。结果发现,剪切应力可上调成骨标志物基因(RUNX2、OSX、ALP、COL1A1 )的 mRNA 表达(图 4A),并增强细胞矿化与钙化。而 p38 抑制剂能显著阻断上述成骨标志物基因在 14 天和 21 天的上调(图 4A),同时降低 14 天(图 4B)和 21 天(图 4C)的矿化与钙化程度。这表明剪切应力是通过 p38 MAPK 通路刺激 hDPSCs 成骨分化的。

图4 p38 信号通路与 hDPSCs 中剪切应力诱导的成骨分化相关。

图5 p38 MAPK 通路参与剪切应力增强 hDPSCs 成骨分化的机制示意。
总之,该研究表明了剪切应力可以通过p38 MAPK信号通路增强hDPSC的成骨分化(图5)。这些研究的结果有可能带来改善骨骼修复和再生的创新方法。
参考文献:Lwin HY, Tiskratok W, Kyawsoewin M, Manokawinchoke J, Termkwanchareon C, Limjeerajarus N, Limjeerajarus CN, Egusa H, Osathanon T, Limraksasin P. Shear Stress Regulates Osteogenic Differentiation of Human Dental Pulp Stem Cells via the p38 Pathway. Int J Mol Sci. 2025 Jun 13;26(12):5667. doi: 10.3390/ijms26125667. PMID: 40565131; PMCID: PMC12193168.
原文链接:https://pubmed.ncbi.nlm.nih.gov/40565131/
Impact Factor: 4.9
ISSN: 1422-0067
图片来源:所有图片均来源于参考文献
小编旨在分享、学习、交流生物科学等领域的研究进展。如有侵权或引文不当请联系小编修正。如有任何的想法以及建议,欢迎联系小编。感谢各位的浏览以及关注!进入官网www.naturethink.com或关注“Naturethink”公众号,了解更多相关内容。
点击了解: 仿生流体剪切应力系统
点击了解: 血流剪切力刺激实验仪