Mechanical stress facilitates calcium influx and growth of alveolar epithelial cells via activation of the BDKRB1/Ca2+/CaMKII/MEK1/ERK axis
Keywords: Alveolar epithelial cells, Mechanical stress, Calcium, Growth, Bradykinin receptor B1
肺部在呼吸过程中持续承受机械力,这种机械应力通过细胞外基质影响细胞 - 基质相互作用,对肺组织细胞功能及机械稳态调节至关重要。但非生理性机械负荷可引发多种肺部疾病,而多种细胞内信号通路参与这些过程中的生理稳态调节,因此阐明机械应力相关分子机制对改善肺功能和促进肺组织网络重塑意义重大。
点击了解: 牵张应变细胞培养仪
BDKRB1 作为 G 蛋白偶联受体,参与多种生理病理过程,其表达变化与肺发育及肺部疾病相关,且能调节钙代谢。鉴于钙代谢在机械应力诱导的肺组织网络重塑中的重要性,推测机械应力可能通过 BDKRB1 介导的信号通路在肺发育过程中调控钙代谢。
点击了解: 细胞力学刺激培养系统
基于此,昆明医科大学第二附属医院骨科的研究团队通过对肺泡上皮细胞施加机械应力来研究该应力对 BDKRB1 表达的影响,并阐明机械应力与 BDKRB1 在调节钙代谢中的作用。研究成果发表在 Respiratory Research 期刊,题为“Mechanical stress facilitates calcium influx and growth of alveolar epithelial cells via activation of the BDKRB1/Ca2+/CaMKII/MEK1/ERK axis”。

首先,研究人员通过 CCK-8、流式细胞术、EdU 染色等实验,分析不同振幅(5%、10%、15%)机械应力对肺泡上皮细胞( RLE-6TN )生长及钙稳态的影响。
CCK-8 实验结果显示,施加 5% 机械应力 6、12、24 小时后,RLE-6TN 细胞活力未受显著影响(图 1A,P>0.05);而 10% 机械应力处理 12、24 小时可显著提高细胞活力,15% 振幅的机械应力则会显著降低细胞活力(图 1A,P<0.05)。 rle-6tn="" g2="" p="">0.05);且 5% 振幅处理 6、12、24 小时后,细胞在 G1 期、S 期、G2 期的分布未发生显著改变(图 1B,P>0.05)。但 10% 振幅处理 6、12 小时会使 G1 期细胞比例降低、S 期细胞比例升高(图 1B,P<0.05);相反,15% 振幅处理 12、24 小时会导致 G1 期细胞比例升高、S 期细胞比例降低(图 1B,P<0.05)。

图1 机械应力对 RLE-6TN 细胞活力及细胞周期的影响 。
接着,研究人员通过 EdU 染色评估机械应力对细胞增殖的影响发现,10% 机械应力在所有时间点均能显著提高 EdU 阳性率,15% 机械应力则会显著降低该阳性率(图 2,P<0.05)。这些结果提示,10% 机械应力可促进 RLE-6TN 细胞生长,15% 机械应力则抑制细胞增殖。

图 2 机械应力对 RLE-6TN 细胞增殖的影响。
在钙内流方面,任何振幅的机械应力处理 6 小时,均未显著改变 Fluo-3 + 细胞比例(图 3,P>0.05);而处理 12、24 小时后,Fluo-3 + 细胞比例显著升高(图 3,P<0.05),表明机械应力可增强细胞的钙内流。

图 3 机械应力对 RLE-6TN 细胞内钙离子浓度的影响
已证实 BDKRB1 与 CaMKIIα/δ 均与钙代谢相关。因此,研究人员进一步探究了不同振幅的机械应力对肺泡上皮细胞中 BDKRB1 与 CaMKIIα/δ 表达的影响。 RT-qPCR 分析显示 ,10% 和 15% 机械应力可上调 BDKRB1 与 CaMKIIα/δ 的 mRNA 表达(图 4A,P<0.05),5% p="">0.05 )。这些结果提示,机械应力可能通过上调 BDKRB1 与 CaMKIIα/δ 的表达,诱导肺泡上皮细胞发生钙内流。

图4 机械应力对RLE-6TN细胞中BDKRB1/Ca²⁺/CaMKII/MEK1/ERK轴的影响。
已知钙代谢可调控细胞生长,且该过程与 MEK1/ERK 通路相关 。因此,研究人员进一步观察了 RLE-6TN 细胞中 MEK1/ERK 通路的活性变化。结果显示,15% 机械应力处理 12、24 小时后,MEK1、ERK1 与 ERK2 的 mRNA 水平显著降低(图4B,P<0.05),而其他振幅的机械应力对此无显著影响(图 p="">0.05)。在蛋白水平,10% 机械应力处理 12 小时(既促生长又促钙内流的条件)可上调轴中关键分子(BDKRB1、CaMKIIα/δ)及通路磷酸化蛋白(p-MEK1、p-ERK1/2)的表达(图 4C、D,P<0.05) 。这些结果表明,10% 机械应力可激活 BDKRB1/Ca²⁺/CaMKII/MEK1/ERK 轴,这可能是其促进 RLE-6TN 细胞生长与钙内流的重要机制。
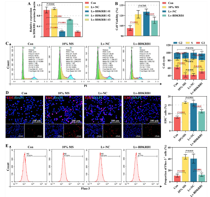
接下来,为了验证 10% 机械应力的作用是否通过 BDKRB1/Ca²⁺/CaMKII/MEK1/ERK 轴介导,研究人员采用慢病毒介导的 RNA 干扰技术敲低 RLE-6TN 细胞中 BDKRB1 的表达。先筛选出敲低效率最高的 Lv-BDKRB1 #3 载体,使 BDKRB1 的 mRNA 水平降低(图 5A)。对比各组实验发现,10% 机械应力能显著促进细胞生长相关指标(活力、S 期比例、EdU 阳性率)和钙内流,而阴性对照无影响(图 5B-E)。但 BDKRB1 敲低后,上述受 10% 机械应力促进的指标均显著下降,G1 期细胞比例升高(图 5B-E)。这些结果表明, BDKRB1 是 10% 机械应力发挥促生长、促钙内流作用的关键介导分子。

图 5 BDKRB1 敲低对机械应力介导的 RLE-6TN 细胞生长及钙内流的影响。
最后,研究人员进一步探究了抑制 BDKRB1 对 10% 机械应力介导的 BDKRB1/Ca²⁺/CaMKII/MEK1/ERK 轴的影响。结果显示,10% 机械应力可显著提高 RLE-6TN 细胞中 BDKRB1、CaMKIIα/δ、p-MEK1及 p-ERK1/2 的水平,但不影响 MEK1 和 ERK1/2 的 mRNA 或蛋白表达(图 6A-D,P>0.05),阴性对照无显著影响(图 6A-D,P>0.05)。而BDKRB1 敲低能显著降低 BDKRB1、CaMKIIα/δ 的 mRNA (图 6A)和蛋白水平(图 6C ),以及 p-MEK1、p-ERK1/2 的水平,但对总 MEK1 和 ERK1/2 的表达无显著影响(图 6B、6D,P > 0.05)。这些结果表明,BDKRB1 抑制可削弱 10% 机械应力对 RLE-6TN 细胞中 Ca²⁺/CaMKII/MEK1/ERK 轴的刺激作用。

图 6 BDKRB1 敲低对机械应力介导的 RLE-6TN 细胞中 Ca²⁺/CaMKII/MEK1/ERK 轴的影响。

图7 机械应力相关信号机制。
总之,该研究表明, 10% 幅度的机械应力可通过上调 BDKRB1 表达促进钙内流,进而激活 CaMKII/MEK1/ERK 信号通路,最终促进 RLE-6TN 细胞生长(图 7)。该研究揭示了钙代谢相关的机械转导机制,为理解和治疗机械应力相关肺部疾病提供了理论依据。
参考文献:Zhang Y, Zhang QD, Li Q, Shi ZY, Pan C, Yan RS, Fei DR, Xu SX, Luo Y. Mechanical stress facilitates calcium influx and growth of alveolar epithelial cells via activation of the BDKRB1/Ca2+/CaMKII/MEK1/ERK axis. Respir Res. 2025 Apr 28;26(1):168. doi: 10.1186/s12931-025-03240-7. PMID: 40296124; PMCID: PMC12038983.
原文链接:https://pmc.ncbi.nlm.nih.gov/articles/PMC12038983/
图片来源:所有图片均来源于参考文献
小编旨在分享、学习、交流生物科学等领域的研究进展。如有侵权或引文不当请联系小编修正。如有任何的想法以及建议,欢迎联系小编。感谢各位的浏览以及关注!进入官网www.naturethink.com或关注“Naturethink”公众号,了解更多相关内容。
点击了解: 牵张应变细胞培养仪
点击了解: 细胞力学刺激培养系统