Impact of Dapagliflozin on insulin signaling and neuronal survival in stretch-induced traumatic brain injury model
Keywords: Mechanical stimulations; Neurons; SGLT2; Stretching-induced neuronal injury; Traumatic brain injury (TBI); pTau.
创伤性脑损伤(TBI)由于其复杂的病理生理机制、多样化的临床表现以及处理脑炎症和随后的神经元损伤所需的微妙平衡,历来给研究人员带来了多方面的挑战。TBI 可导致相当大的神经元损伤和胰岛素信号传导受损,胰岛素信号传导是维持神经元健康和活力的关键途径。最近的研究表明,钠-葡萄糖协同转运蛋白2(SGLT2)广泛存在于神经元中,并在脑缺血后的星状细胞中上调。此外,SGLT2 与多种神经系统疾病有关,包括创伤性脑损伤病例和中风小鼠模型的微血管系统。
点击了解:牵张应变细胞培养仪
最近,中国台湾省高雄荣民总医院心内科、国防医学中心及国立中山大学生物医学研究所团队的一项工作评估了达格列净(DAPA,一种 SGLT2 抑制剂)在机械拉伸诱导创伤性脑损伤模型中如何影响胰岛素信号传导并支持神经元存活。研究利用牵张拉伸诱导的TBI实验模型,给予达格列净以评估其对神经元细胞的保护作用,并进行各种检测来评估胰岛素信号通路和神经元存活率。研究发现,达格列净在拉伸诱导的损伤条件下增加了脑源性神经营养因子(BDNF)的表达,还降低了氧化应激和炎症标志物,为其神经保护潜力提供了更多证据。达格列净可以作为一种治疗剂,通过增强胰岛素信号传导和减少神经元疾病标志物来减轻 TBI 的影响,凸显其在神经保护中的潜在作用。研究成果发表于 Biochemical Pharmacology 期刊题为“Impact of Dapagliflozin on insulin signaling and neuronal survival in stretch-induced traumatic brain injury model”。

早期研究表明,机械创伤会促进β-淀粉样蛋白和磷酸化Tau(p-Tau)蛋白的积累,同时破坏胰岛素信号传导。人体尸检分析进一步显示,受损脑组织中钠-葡萄糖协同转运蛋白 SGLT1 和 SGLT2 的表达升高。基于这些观察结果,研究人员探讨了拉伸诱导的应激是否会导致 SGLT1/2 表达增加,从而有助于β-淀粉样蛋白和 p-Tau 的积累和胰岛素信号传导的改变。实验过程采用三种类型的培养条件:对照组(非拉伸);循环拉伸组(1 Hz,25%,持续24小时);浓度为25μM的SGLT2抑制剂DAPA处理组。
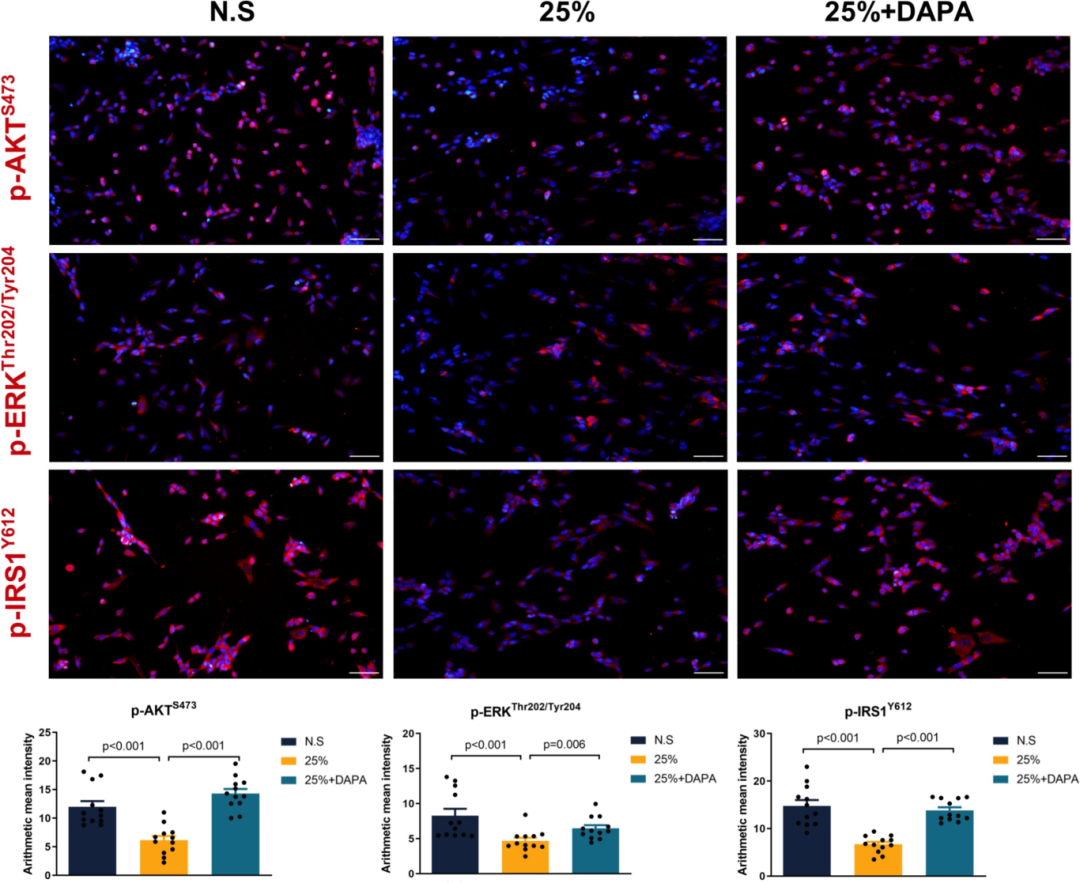
在 25%,1 Hz循环拉伸应变24 h后,SGLT1、SGLT2、8-羟基-2′-脱氧鸟苷(8-OHdG)和β-淀粉样蛋白/p-Tau的免疫反应性显著高于对照组。相反,细胞存活和生长的标志物,包括胰岛素受体底物1(IRS-1)、磷酸化 AKT(pAKT)和磷酸化 ERK(pERK),在同一时间点显著减少(图1)。这些发现表明,机械拉伸会改变 SGLT1/2 的表达,可能导致胰岛素抵抗和β-淀粉样蛋白/p-Tau 水平升高,这可能是神经元损伤的基础。

图1 神经元损伤模型中阐明机械损伤对 SGLT1/2 表达的影响及其对胰岛素信号通路的后续影响。
机械拉伸诱导的 SGLT1 和 SGLT2 激活与淀粉样蛋白-β 和磷酸化Tau(p-Tau)水平升高相关。这种关联与胰岛素信号通路的减少相关,特别是在机械拉伸诱导的神经元损伤的情况下。DAPA是一种SGLT2抑制剂,以25μM的浓度与24小时拉伸方案一起施用于细胞。DAPA处理后,SGLT1和SGLT2蛋白水平明显下调。此外,与细胞存活和发育相关的蛋白质,特别是pAKT和pERK以及IRS-1在DAPA给药协同机械拉伸24小时后显著上调(图2)。因此,DAPA 似乎通过下调 SGLT1 和 SGLT2 蛋白水平,增强与神经元损伤相关的胰岛素信号通路来减轻拉伸引起的机械损伤。

图2 DAPA 给药可降低拉伸诱导创伤性脑损伤(TBI)模型中胰岛素信号通路的激活。
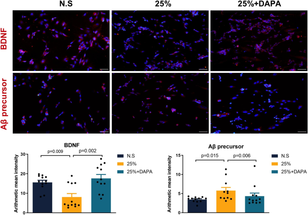
胰岛素信号功能障碍是Tau/Aβ病理学与阿尔茨海默病(AD)进展之间的关键环节。观察到的 8-OHdG、β-淀粉样蛋白和 p-Tau 水平的升高表明该通路被破坏。进一步地,研究人员评估了 DAPA 处理后 BDNF、β-淀粉样蛋白和丝氨酸396位点Tau 磷酸化(TauS396)水平。施用25μM DAPA下调SGLT1/2表达,同时pTauS396、8-OHdG和β-淀粉样蛋白水平降低(图3)。此外,DAPA增加了BDNF的表达(图3)。总体而言,机械拉伸抑制了胰岛素信号传导,同时促进β-淀粉样蛋白和 Tau 积累,导致神经元损伤。DAPA 减弱了这些病理变化,提高了神经元的存活率。这些结果表明,SGLT1/2 有助于 Aβ 和 Tau 积累,从而在拉伸诱导的神经元应激期间干扰胰岛素受体(IR)信号传导和 BDNF 的产生。


图3 神经元损伤模型中,DAPA 可有效降低 8-OHDG 水平,增强 pTau 的表达,提高BDNF 的水平,降低β淀粉样前体蛋白的表达。

图4 达格列净(DAPA)在拉伸诱导的神经元损伤模型中发挥神经保护作用的拟议机制的示意图。在左图中,描述了病理状况,其中机械拉伸增加 SGLT1/2 活性,导致氧化应激、GSK-3 活性上调、BDNF 和胰岛素信号传导受损,以及与 Aβ 和 tau 聚集相关的磷酸化事件。在右图中,使用 DAPA 处理减弱 SGLT1/2 活性,增强 BDNF 和胰岛素信号传导,并减轻与 Aβ 和 tau 聚集相关的磷酸化事件。
这是首次报道 DAPA 在体外拉伸诱导的神经元损伤模型中具有神经保护作用的报告,将 SGLT2 抑制与胰岛素信号传导和氧化应激的调节联系起来。SGLT1/2 可能以类似于体内神经元超负荷的方式检测到机械拉伸。该研究得出的结论是,达格列净可以作为减轻拉伸诱导神经元损伤模型影响的治疗药物。通过靶向 ROS 和 tau 蛋白动力学,达格列净可增强神经元存活率并支持胰岛素信号通路。这些发现表明达格列净在传统用途之外还有潜在的新应用,凸显了其在神经保护和 TBI 相关并发症管理中的作用。未来需要进一步的研究来探索其在神经创伤中的临床应用。
参考文献:Yeh TC, Wu YC, Lin YT, Sun GC, Tseng CJ, Cheng PW. Impact of Dapagliflozin on insulin signaling and neuronal survival in stretch-induced traumatic brain injury model. Biochem Pharmacol. 2025 Oct 17;243(Pt 1):117435. doi: 10.1016/j.bcp.2025.117435. Epub ahead of print. PMID: 41110488.
原文链接:https://pubmed.ncbi.nlm.nih.gov/41110488/
图片来源:所有图片均来源于参考文献
小编旨在分享、学习、交流生物科学等领域的研究进展。如有侵权或引文不当请联系小编修正。如有任何的想法以及建议,欢迎联系小编。感谢各位的浏览以及关注!进入官网www.naturethink.com或关注“Naturethink”公众号,了解更多相关内容。
点击了解:牵张应变细胞培养仪