在组织再生领域,巨噬细胞的极化状态直接决定修复结局 —— 促炎 M1 表型加剧组织损伤,而促再生 M2 表型则为修复创造理想微环境。如何高效、精准地诱导巨噬细胞从 M1 向 M2 极化,一直是临床转化中的核心难题。近期发表于《Advanced Materials》的一项重磅研究,创新性地构建了 siAkt2 负载纳米递送系统,成功实现巨噬细胞代谢重编程与极化调控,为牙周炎等炎症相关骨缺损修复提供了全新策略。Absin 作为关键试剂供应商,其优质产品为该研究的顺利开展提供了坚实支撑。
文献标题:siAkt2-Loaded Nanoparticles Reprogramming Macrophages to M2 Phenotype for Effective Bone Defect Repair
发表期刊:Advanced Materials(IF 26.8) | DOI:https://doi.org/10.1002/adma.202410507
使用 Absin 产品:iNOS Antibody
研究团队设计了 “多重复序列装载 + 胆固醇修饰压缩 + PLLA 封装” 的三重递送策略:
图 1 原文 Scheme 1:纳米递送系统的构建流程、胞内作用路径及骨再生机制
图 2 原文 Figure 1:a) siAkt2 微球与 RNPs 的形态;c) TEM 下 NPs 核壳结构;d) 体液中稳定性;e) 酸性环境下形态变化
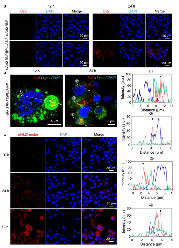
胞内递送:
PLLA 外壳显著促进巨噬细胞内吞,24 h 即可实现高效溶酶体逃逸,持续释放 siAkt2,转染效率远超传统脂质体载体(图 3,对应原文 Figure 2a-b)。
图 3 原文 Figure 2:a) 不同时间点细胞内吞效率;b) 12 h(溶酶体共定位)与 24 h(溶酶体逃逸)的荧光成像
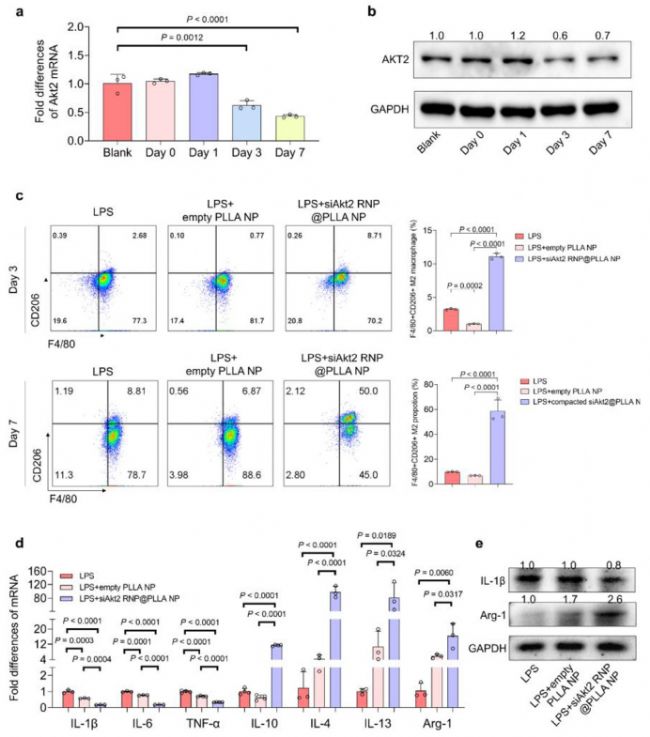
表型转换:
显著提升 M2 标志物 CD206 的阳性率(图 4c,对应原文 Figure 3c),下调 IL-1β、TNF-α 等促炎因子,上调 IL-4、IL-10 等抗炎因子(图 4d-e,对应原文 Figure 3d-e);
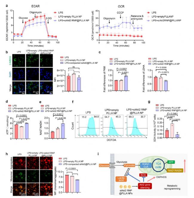
代谢重编程:
抑制无氧糖酵解,增强氧化磷酸化(OXPHOS),降低 ROS 生成,修复线粒体功能(图 5,对应原文 Figure 4)。
图 4 原文 Figure 3:a) Akt2 基因沉默效率;b) AKT2 蛋白表达变化;c) F4/80+CD206+ M2 细胞比例;d-e) 炎症因子表达调控
图 5 原文 Figure 4:a) 胞外酸化率(糖酵解)与耗氧率(OXPHOS);f) ROS 生成抑制;h) 线粒体膜电位修复;i) 代谢重编程机制示意图
4 周后牙槽骨体积分数(BV/TV)显著提升,骨缺损高度恢复至正常水平的 2/3 以上(图 6,对应原文 Figure 5d-e);
图 6 原文 Figure 5:d) 微 CT 3D 重建与骨体积分析;e) HE 染色显示骨组织再生与牙周膜形成
免疫微环境改善:
显著减少 CD68+iNOS+ M1 巨噬细胞,增加 CD68+CD163+ M2 巨噬细胞,营造促修复微环境(图 7,对应原文 Figure 6b)。
图 7 原文 Figure 6b:免疫荧光染色显示 M1(CD68+iNOS+)与 M2(CD68+CD163+)巨噬细胞比例变化
| 产品名称 | 应用场景 |
|---|---|
| iNOS Antibody | 免疫荧光染色(IF) |

未来,随着纳米递送技术与靶向治疗策略的深度融合,Absin 将持续提供高品质的免疫检测、分子生物学等系列试剂,为组织再生、肿瘤免疫、炎症调控等领域的科研创新赋能,与全球科研工作者共同推动临床转化研究的突破与发展!