退行性脊髓性颈椎病(DCM)是脊髓功能障碍的常见原因,尽管手术减压可以阻止疾病进展并改善大多数患者的神经功能,但仍有一部分患者的功能改善有限。脊髓灌注受损是DCM的病理标志,表明了恢复血流对改善神经功能的重要性。2025年8月18日,深圳市人民医院龙厚清、彭松林在Advanced Science(IF 14.1)上发表了题为“AGAPIR: A Novel PIWI-Interacting RNA Enhancing Post-Decompression Angiogenesis in Degenerative Cervical Myelopathy”的研究论文。研究发现了一种新型的PIWI相互作用RNA(piRNA)—AGAPIR,可以进一步改善DCM小鼠在手术减压后的功能状态,为piRNA指导的DCM治疗策略提供了开创性的证据和新的见解。
· 维真助力 - AAV-BI30-AGAPIR、AAV-BI30-Ctrl
注射方式:尾静脉注射
病毒用量:1×10^11 particles,200μL
免疫荧光证实AAV-BI30介导的mCherry信号仅限于脊髓内皮细胞
研究结果
1、AGAPIR在体外促进血管生成
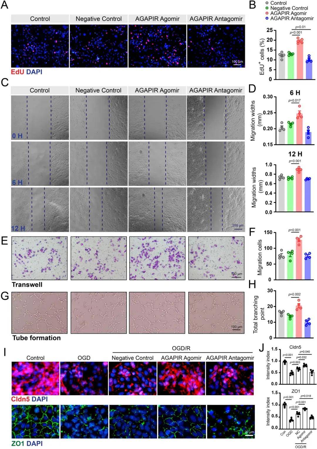
首先,作者利用慢性脊髓压迫模型研究血管重塑动力学,发现慢性脊髓压迫会导致内皮细胞数量减少和代偿性血管生成,手术减压可以增强DCM小鼠的血管生成和运动恢复。随后作者表征了脊髓中的piRNA谱,鉴定发现piRNA-DQ703900与血管生成相关,命名为AGAPIR。实验表明PIWI-like蛋白1(PIWIL1)是piRNA的功能伴侣,与AGAPIR结合,在脊髓微血管内皮细胞(SCMECs)中形成复合物,AGAPIR在SCMECs中高度表达。在减压组和对照组中,AGAPIR在内皮细胞呈差异表达模式,并通过评估AGAPIR在其他神经细胞类型中的表达,发现其功能作用是内皮细胞特有的,表明AGAPIR在减压过程中是脊髓血管生成的关键调节因子。进一步在内皮细胞中验证AGAPIR的功能,发现AGAPIR过表达显著促进了SCMECs的增殖、迁移以及血管生成,而AGAPIR的功能抑制显著降低了增殖。使用OGD模型评估内皮屏障功能,免疫荧光染色显示,OGD治疗显著降低了Claudin5和ZO-1的荧光强度,而OGD/R联合AGAPIR抑制给药有效地恢复了这些紧密连接蛋白的表达。增殖、迁移、管形成和渗透性评估的结果一致表明,AGAPIR在体外增强了内皮细胞的血管生成潜力。
图1. AGAPAR在体外促进SCMECs的血管生成活性
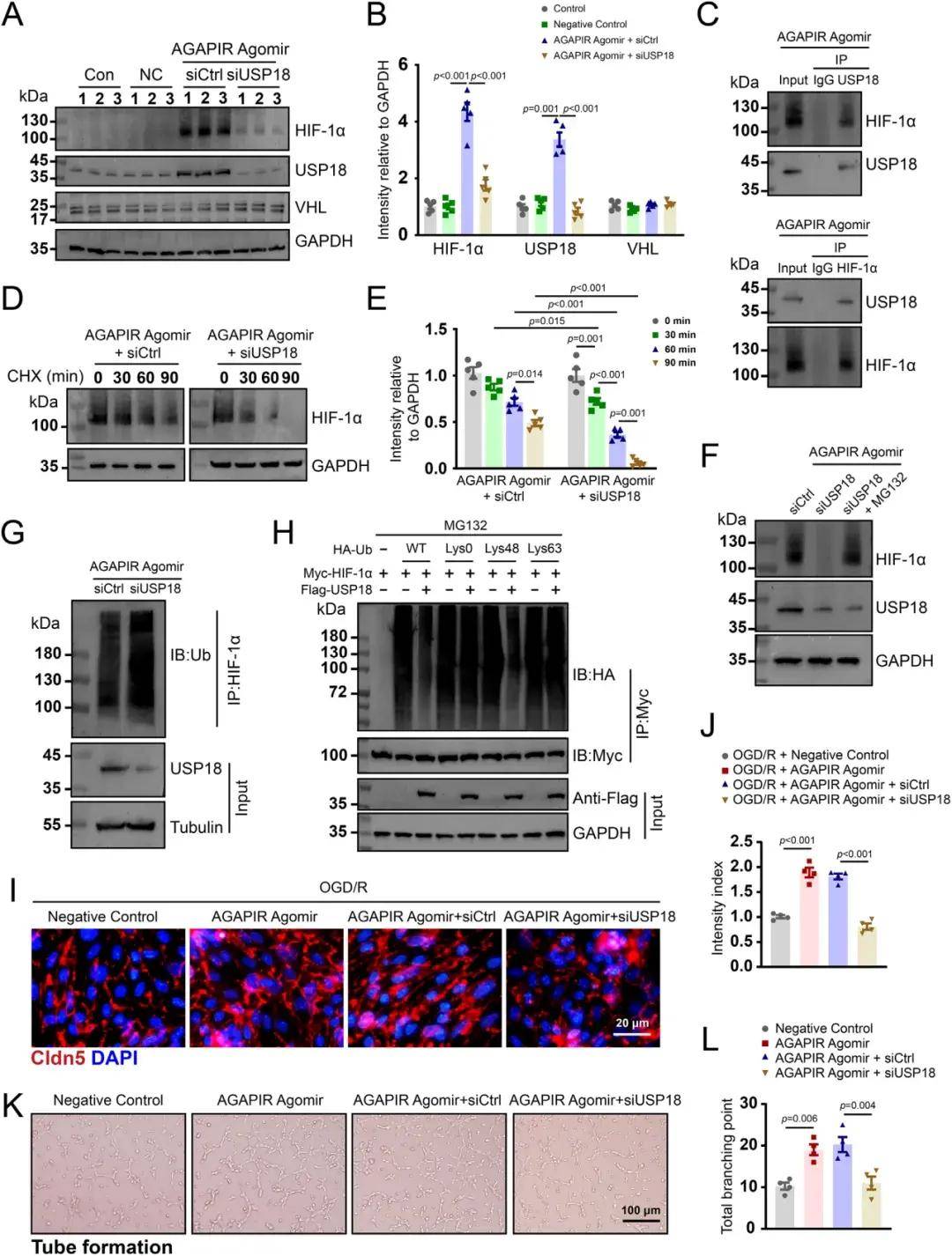
2、AGAPIR通过调节USP18/HIF-1α轴促进血管生成
作者进一步研究了AGAPIR介导的血管生成的分子机制,利用测序及生物信息学分析预测AGAPIR的潜在靶基因。结果表明AGAPIR可能通过调节泛素依赖性蛋白质降解途径调节血管生成,USP18是SCMECs中AGAPIR的直接功能靶点。AGAPIR可能通过USP18的去泛素化活性调节HIF-1α的稳定,而不是影响HIF-1α基因的表达。作者进一步探究了AGAPIR对USP18和HIF-1α的调节作用,并证实了USP18与HIF-1α的结合。使用蛋白质合成抑制剂放线菌酮(CHX)研究了USP18敲低对SCMECs内源性HIF-1α稳定性的影响,确定了USP18是HIF-1α的关键调节因子,通过选择性去除Lys48连接的泛素链来保持稳定性,从而防止蛋白酶体降解。USP18缺乏显著损害了AGAPIR诱导的Claudin-5上调和促血管生成能力。以上结果表明,USP18通过稳定HIF-1α和维持内皮功能,成为AGAPIR血管生成作用的重要介质。
图2. AGAPIR通过调节USP18/HIF-1α轴促进血管生成
3、AGAPIR改善DCM小鼠手术减压后的血管生成和神经功能恢复
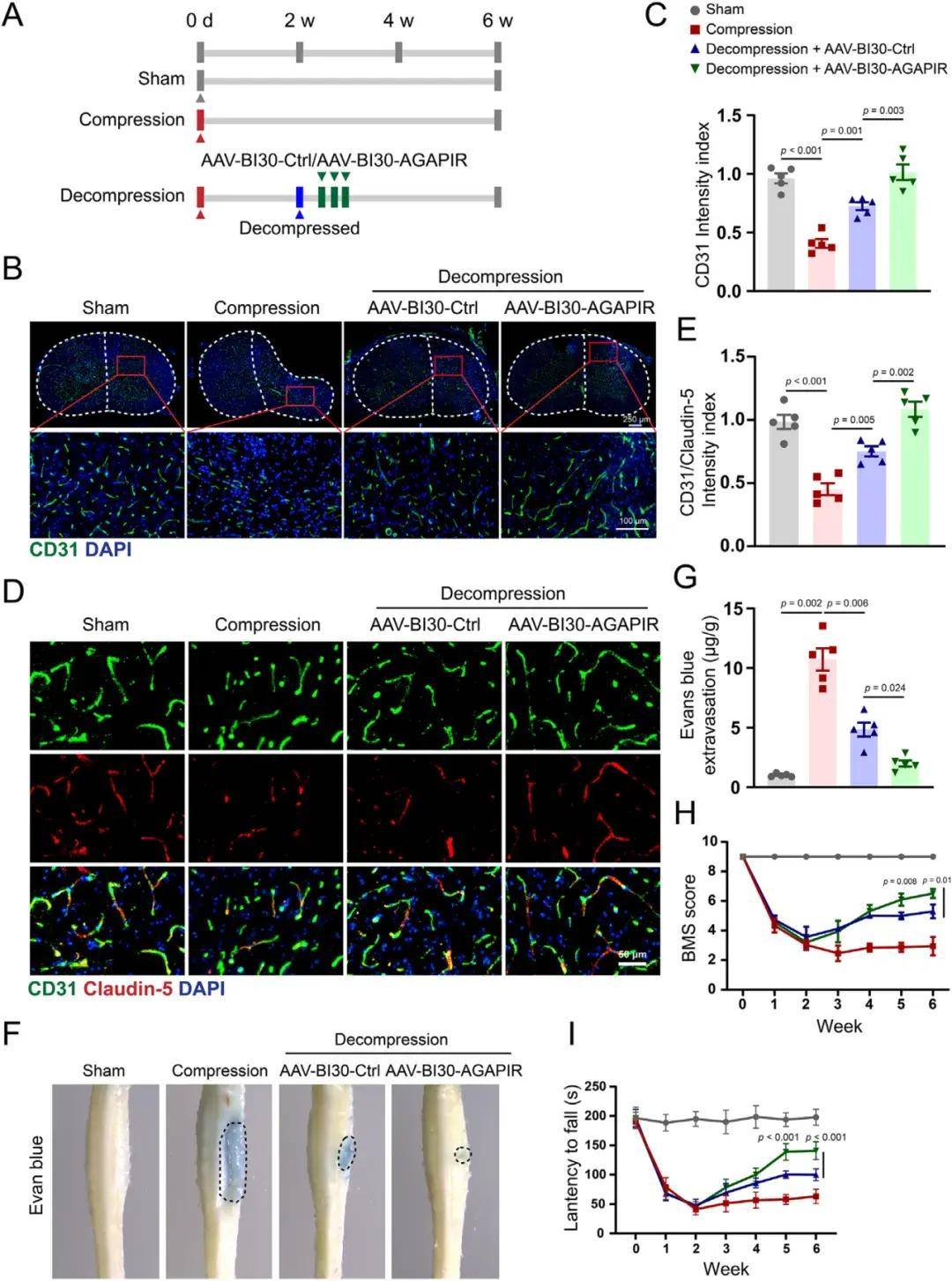
作者建立了DCM小鼠模型,研究AGAPIR对体内血管生成的影响。在减压组中,小鼠从减压手术后的第三天开始接受阴性对照或AAV-BI30-AGAPAR治疗3天,AAV-BI30可以有效介导基因在脊髓内皮细胞精准表达。免疫荧光染色显示,相比于对照组,AAV-BI30-AGAPAR减压组脊髓内CD31阳性内皮细胞的强度明显更高,表明AGAPIR过表达促进了减压小鼠模型中的血管生成。进一步评估AGAPAR对减压后血脊髓屏障(BSCB)完整性的影响,AAV-BI30-AGAPAR治疗的减压小鼠脊髓组织中Claudin-5的荧光强度明显高于接受阴性对照治疗的小鼠,并减少了伊文思蓝渗漏,表明AGAPAR有能力在减压后恢复BSCB的完整性。肢体运动功能评估发现从减压后第三周开始,与阴性对照组相比,AAV-BI30-AGAPAR治疗的小鼠表现出显著增强的运动恢复。至关重要的是,在旋转杆测试期间,这种改善与同一治疗组更好的平衡和运动协调相吻合。以上数据表明AGAPAR给药显著促进了手术减压后小鼠DCM模型的神经功能恢复。
图3. AGAPAR增强DCM减压后血管生成和功能恢复
小结

本研究表明,AGAPIR、USP18和HIF-1α在调节SCMECs中具有促血管生成作用。通过功能获得和丧失研究,证明了AGAPIR过表达在DCM小鼠中的有益作用与手术减压后脊髓血管生成增加有关。这些结果可以作为未来临床研究的路线图,以评估AGAPIR过表达对DCM患者手术减压后的潜在治疗效果。