文章

清华大学团队发现一种通过调控氧化应激预防肾结石的新型环状RNA

2025-11-03     来源:本站     点击次数:465

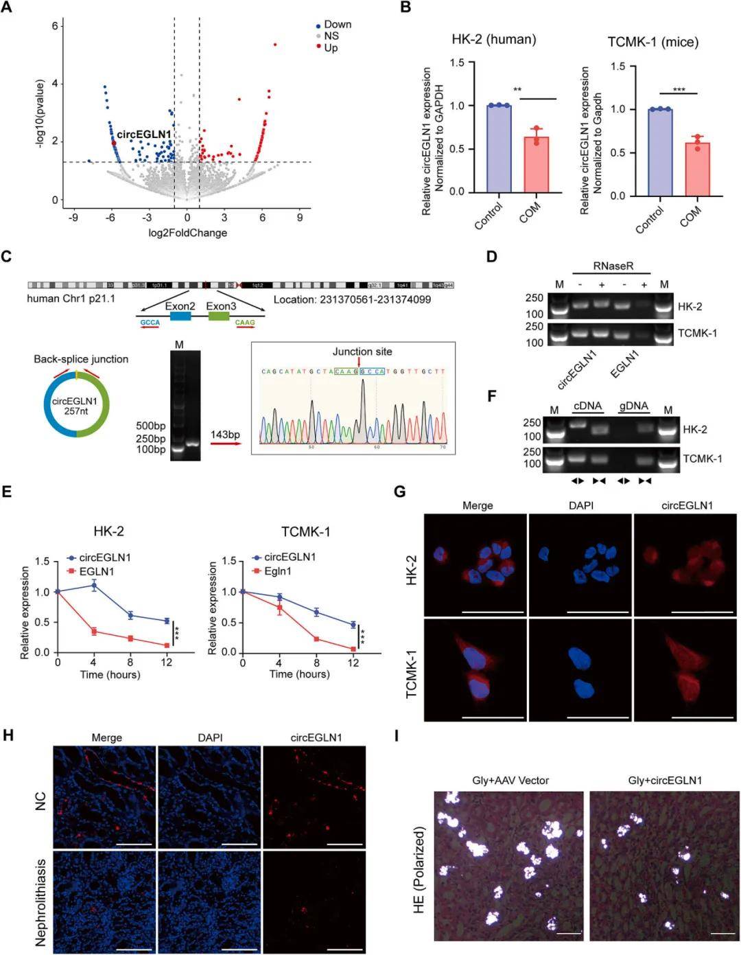
肾结石是全球常见疾病,患病率1%-20%,其中草酸钙(CaOx)结石占比约80%。尽管微创技术改善了结石清除效果,但复发率高,其发病机制尚未明确,亟需探索新调控通路。CaOx结晶黏附肾小管上皮可通过炎症反应和氧化应激(ROS 过量、线粒体功能障碍、抗氧化系统破坏)诱导细胞损伤,促进结石形成。非编码RNA在肾结石中作用受关注,但circRNAs的功能研究较少。近期,清华大学临床医学院李建兴、苏博兴研究团队在INT J BIOL MACROMOL (IF 8.5)期刊发表文章“CircEGLN1 alleviates calcium oxalate-induced renal injury via miR-212-5p/STARD7 axis, offering a potential strategy for kidney stone prevention”。研究阐明了circEGLN1/miR-212-5p/STARD7轴作为肾结石氧化损伤的一种新的调节机制,不仅促进了对ncRNA介导的肾保护作用的理解,而且突出了circEGLN1作为预防CaOx诱导的肾结石形成的有希望的治疗靶点。
· 维真助力·
病毒产品:AAV-circEGLN1、AAV-NC
注射部位:左肾盂
病毒用量:2×10^11 vg per mouse
检测时间:感染后3周
RT-qPCR检测显示小鼠肾组织中circEGLN1表达上调
研究结果
1、circEGLN1在体外通过吸附miR-212-5p抑制COM诱导的肾小管细胞氧化损伤
通过对COM诱导的HK-2细胞进行核糖体RNA去除的circRNA测序及分析,发现circEGLN1显著下调。该circRNA在人与鼠中序列高度保守(93.4%),均由EGLN1的2-3号外显子反向剪接形成,具有高稳定性和长半衰期;亚细胞分离实验证实其主要定位于细胞质。临床RNA FISH显示肾结石患者肾组织中circEGLN1表达较低;在乙醛酸诱导的肾结石小鼠模型中,AAV介导的circEGLN1过表达显著减少肾CaOx晶体沉积,提示其预防潜力。
体外实验中,circEGLN1过表达减轻了COM诱导的肾小管细胞氧化损伤,而敲低则加重损伤。结合生物信息学预测和miRNA-seq分析,研究团队锁定miR-212-5p为关键相互作用miRNA,并通过RNA pull-down和双荧光素酶报告实验验证了二者的直接结合。功能拯救实验表明,circEGLN1过表达抑制COM诱导的细胞损伤并降低ROS水平,而miR-212-5p激动剂可完全逆转这一保护作用。这些结果证实circEGLN1通过吸附miR-212-5p减轻肾小管氧化损伤。
circEGLN1减少肾结石小鼠草酸钙晶体沉积
2、STARD7敲低部分逆转circEGLN1对COM诱导的体外氧化损伤的保护作用
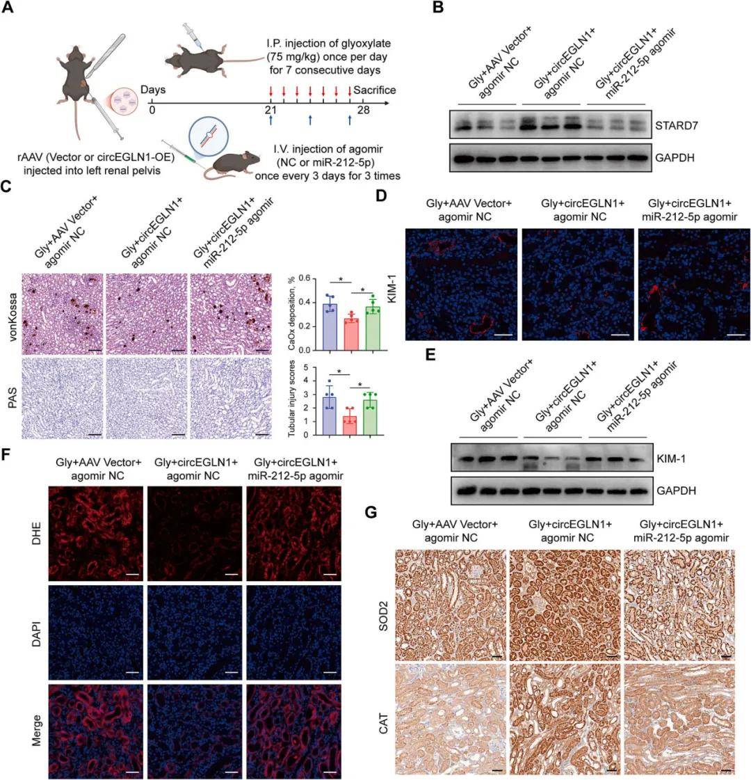
接下来,研究团队通过生物信息学筛选miR-212-5p的潜在保守靶点,结合GEO数据集GSE192703的再分析,发现STARD7是CaOx肾结石小鼠中显著下调的基因。在COM诱导的HK-2和TCMK-1细胞中,STARD7的mRNA和蛋白水平均显著降低,而circEGLN1过表达可逆转这一下调趋势。双荧光素酶报告实验证实STARD7是miR-212-5p的直接靶标,且miR-212-5p抑制剂处理显著恢复STARD7蛋白表达,进一步验证了二者的靶向关系。功能上,STARD7 siRNA敲低完全逆转了circEGLN1过表达对COM诱导的细胞死亡的保护作用,并抵消了circEGLN1降低ROS生成和MDA水平的效应。这些结果证实,circEGLN1通过吸附miR-212-5p解除其对STARD7的抑制,从而减轻肾小管细胞的氧化损伤。
CircEGLN1通过调节STARD7表达抑制COM诱导的肾小管氧化损伤
3、CircEGLN1通过吸收miR-212-5p减轻CaOx肾结石小鼠CaOx诱导的肾脏氧化损伤
最后,研究团队在乙醛酸诱导的CaOx肾结石小鼠模型中设立三组实验:对照组(rAAV空载体)、circEGLN1过表达组(rAAV-OE-circEGLN1)和circEGLN1过表达+miR-212-5p激动剂组。结果显示,circEGLN1过表达显著提高肾组织中STARD7的mRNA和蛋白水平,而miR-212-5p激动剂完全逆转这一效应,证实circEGLN1通过吸附miR-212-5p解除其对STARD7的抑制。Von Kossa染色显示circEGLN1过表达组CaOx晶体沉积减少,miR-212-5p激动剂恢复沉积;PAS染色和KIM-1检测表明circEGLN1改善肾小管损伤,miR-212-5p抵消此保护作用。此外,circEGLN1过表达降低肾组织ROS和MDA水平,同时提升CAT、SOD、GSH活性,而miR-212-5p激动剂拮抗这些效应。综上,circEGLN1通过吸附miR-212-5p上调STARD7表达,进而减轻CaOx诱导的肾氧化损伤和晶体沉积。
CircEGLN1通过海绵化miR-212-5p抑制乙醛酸诱导的肾小管氧化损伤和晶体沉积
结论
本研究通过高通量circRNA测序和跨物种保守性分析,首次系统阐明了circEGLN1在草酸钙诱导的肾小管氧化损伤中的保护机制。研究证实,circEGLN1通过特异性吸附miR-212-5p解除其对STARD7的抑制,进而上调STARD7表达,增强抗氧化防御系统,最终减轻氧化应激和细胞死亡。这些发现不仅填补了环状RNA在肾结石病理调控网络中的认知空白,同时提示circEGLN1可作为预防肾小管氧化损伤的潜在治疗靶点。
相关文章 更多 >