结直肠癌(CRC)是世界范围内发病率第三的恶性肿瘤,也是癌症相关死亡的第二大原因。CRC的进展与自噬和泛素特异性蛋白酶(USPs)有关。虽然USPs已被证明可以调节自噬,但它们在CRC自噬中的作用机制在很大程度上仍未被探索。
2025年11月12日,山东大学齐鲁医院杜鲁涛研究员、山东大学第二医院李培龙教授/王传新教授联合在Cell Death & Differentiation(IF 15.4)在线发表了题为“Ubiquitin-specific protease 48 drives malignant progression of colorectal cancer by suppressing autophagy through stabilizing sequestosome 1”的文章。研究揭示了USP48通过稳定SQSTM1蛋白,进而抑制自噬过程来促进结直肠癌进展的关键作用。因此,USP48可能成为治疗结直肠癌的潜在靶点。

· 维真助力 - 腺病毒·
病毒产品:Ad-USP48,Ad-shUSP48;Ad-mCherry-GFP-LC3
感染细胞:人源CRC细胞系(SW1116、DLD1、HCT116、SW620)

WB结果显示腺病毒成功介导USP48的过表达

WB结果显示腺病毒成功介导USP48的敲低

利用Ad-mCherry-GFP-LC3评估自噬通量结果图
研究结果分享
1、USP48促进结直肠癌的体内外进展
作者研究发现USP48表达的增加与自噬抑制和结直肠癌患者的不良预后有关。进一步探究了USP48在结直肠癌中的作用,发现USP48基因的敲低导致HCT116和SW620细胞生长曲线变慢,并形成更小和更少的细胞克隆;USP48的过表达在SW1116和DLD1细胞中起到相反的作用。此外,通过Transwell实验观察到USP48增强了CRC细胞的迁移和侵袭能力。这些结果共同证明了USP48在体外对结直肠癌细胞的恶性生物学特性有促进作用。使用稳定下调USP48的HCT116细胞诱导的异种移植瘤模型和相应的对照来检测USP48对体内结直肠癌的影响。结果表明,与对照组相比,USP48基因敲低抑制了肿瘤的生长,表现为肿瘤体积较小,肿瘤重量减轻。在肠上皮细胞USP48缺乏的小鼠模型中诱导结肠炎和结直肠癌,USP48的缺失减少了AOM/DSS诱导的肿瘤形成,并伴随着小鼠的存活时间延长。以上结果表明USP48作为癌基因发挥作用,在体外和体内都促进了结直肠癌的进展。
图1. USP48促进结直肠癌的体内外进展
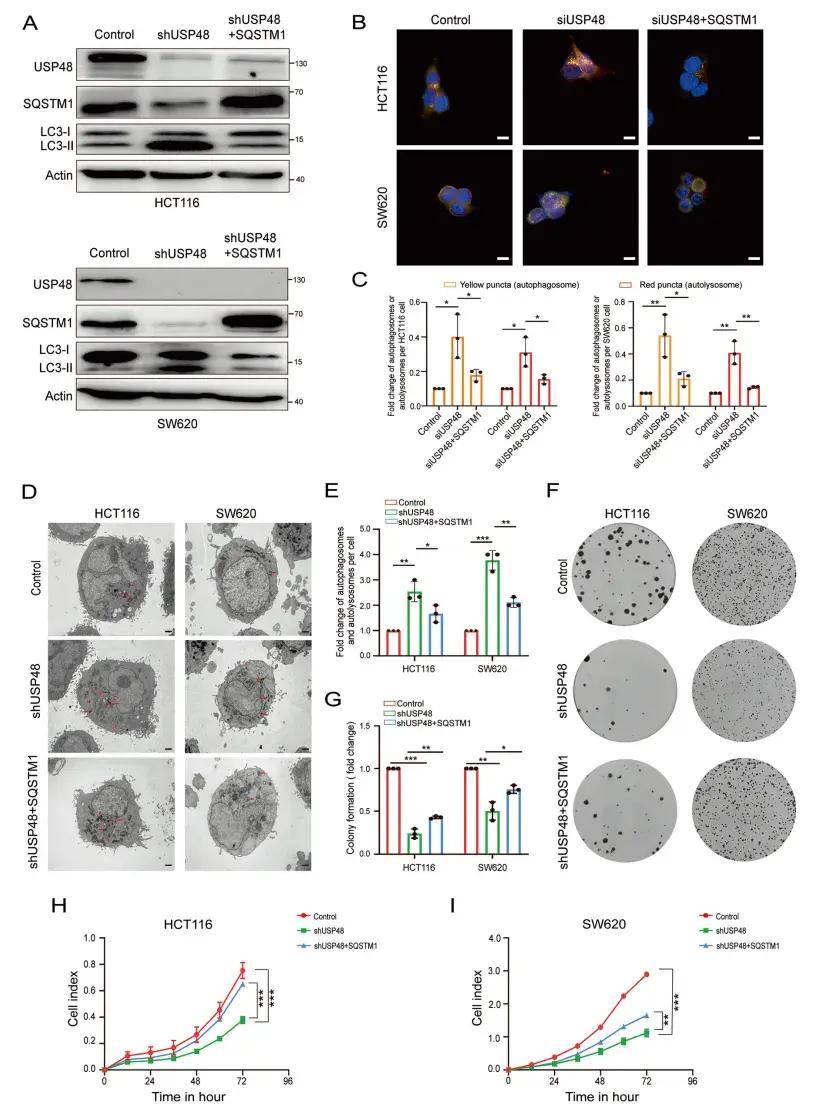
2、USP48通过稳定SQSTM1抑制自噬并促进结直肠癌进展
作者通过结合泛基因组学分析和质谱学结果,发现了16个潜在的底物蛋白,特别是包括自噬底物蛋白SQSTM1。CRC细胞中的Co-IP分析表明USP48和SQSTM1之间存在内源性相互作用。进一步研究发现SQSTM1的103-320残基是调节二者相互作用的关键结构域,USP48介导SQSTM1上调,该作用依赖于其酶活性。USP48通过自噬途径抑制SQSTM1蛋白的降解,从而在维持SQSTM1蛋白的稳定性方面发挥作用。进一步研究发现USP48催化了K63连接的SQSTM1在K420的去泛素化,已有研究证明SQSTM1在K420的泛素化对于自噬是必不可少的。为了证实SQSTM1是USP48抑制自噬和促进CRC进展的关键靶点,作者在HCT116和SW620细胞中进行了功能拯救实验。Western blotting结果表明,SQSTM1的过表达减轻了USP48基因敲低引起的LC3-Ⅱ/LC3-Ⅰ的升高,说明SQSTM1的过表达抑制了由USP48基因敲低引发的自噬,这一结果也在利用Ad-mCherry-GFP-LC3报告进行的自噬流动分析中得到验证。在USP48基因敲低后,SQSTM1的过表达减少了细胞中观察到的自噬小体和自溶酶体的数量增加。从功能上讲,SQSTM1的过表达部分挽救了USP48基因敲低导致的增殖和集落形成减少。这些发现强调了USP48-SQSTM1轴在抑制自噬和推动CRC进展方面的关键作用。
图2. USP48通过稳定SQSTM1抑制自噬并促进结直肠癌进展
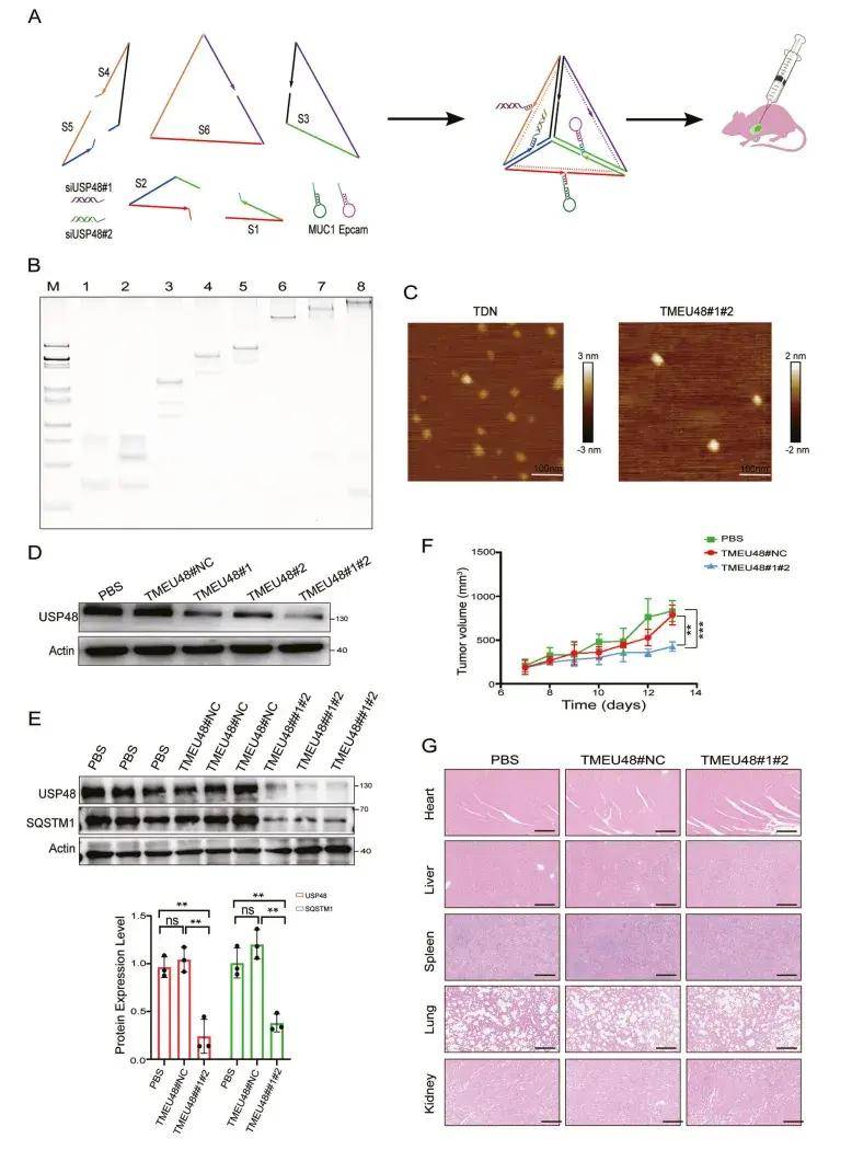
3、纳米材料负载的USP48 siRNA对结直肠癌的抑制作用
基于上述发现,作者设计并构建了一种在结直肠癌细胞中特异性抑制USP48的纳米材料TDN(TMEU48#1#2),用于治疗结直肠癌。实验证明了该纳米材料具有良好的细胞吸收效率,经MUC1和Epcam修饰后,其细胞吸收效率进一步提高,此外该纳米材料能有效抑制USP48的表达,两个siRNA的加入提高了USP48的基因抑制效果。利用荷瘤小鼠对纳米材料的体内抗肿瘤作用进行了评估,与PBS和TMEU48#NC组相比,TMEU48#1#2组的USP48显著下调,伴随着SQSTM1表达的减少;并且肿瘤生长受到明显抑制。这些发现强调了通过使用DNA纳米材料传递USP48 siRNA在体内有效地抑制结直肠癌的生长,表现出良好的生物安全性,并表明USP48可能是结直肠癌治疗的有希望的靶点。
图3. 纳米材料负载的USP48 siRNA对结直肠癌的抑制作用
小结
本研究表明,USP48是介导结直肠癌自噬抑制的关键分子,在结直肠癌组织中高度表达,是影响结直肠癌患者预后的独立危险因素。USP48与SQSTM1相互作用,维持其蛋白质的稳定性,从而抑制自噬,促进结直肠癌的进展。此外,通过利用TDN作为载体,成功地抑制了USP48在CRC细胞中的表达,以及小鼠皮下肿瘤的生长,并表现出良好的生物相容性。这一发现为结直肠癌的临床治疗提供了新的潜在靶点和治疗策略。