研究背景
原发性硬化性胆管炎(PSC)是一种以胆道炎症和纤维化损伤为特征的进行性胆汁淤积性肝病,但由于其潜在分子机制尚未完全阐明,有效疗法仍然有限。2025年12月22日,北京工业大学阎新龙、解放军总医院第五医学中心刘兵、军事医学研究院生物工程研究所王友亮、军事医学研究院辐射医学研究所刘曙晨、中国农业大学陈娟团队联合在Advanced Science (IF 14.1)上发表文章“Hepatocyte Mettl3 Deficiency Drives Primary Sclerosing Cholangitis and Liver Fibrosis via Cholangiocyte-Macrophage Crosstalk”,发现Mettl3缺陷是PSC发病机制的关键驱动因素,表明靶向m6A转录组修饰是胆汁淤积性肝病一种有前景的治疗策略。

· 维真助力 - AAV·
基因信息:Mettl3,m6A甲基转移酶
实验动物:5周龄C57BL/6J小鼠
病毒产品:AAV8-TBG-Mettl3,AAV8-control;
注射方式:尾静脉注射
注射剂量:1.0×10^11VG
AAV8-Mettl3增加了Mettl3表达和m6A水平
结果展示
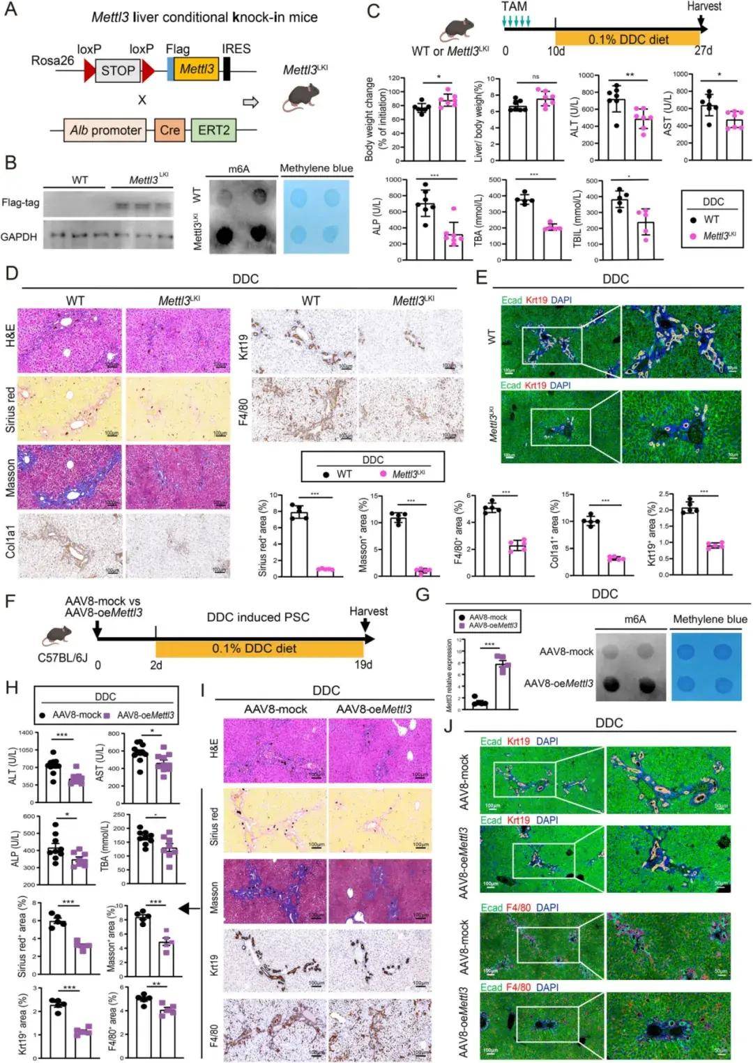
1. Mettl3过表达可改善PSC进展和肝纤维化
作者发现肝细胞特异性敲除Mettl3可诱导PSC,特征为进行性纤维化、胆管增生和免疫失调。之后作者通过肝细胞特异性Mettl3敲入和AAV8介导的肝脏Mettl3过表达两种方法研究了Mettl3在PSC中的作用。在肝细胞特异性Mettl3敲入小鼠(Mettl3LKI)中,发现Mettl3表达增加,RNA m6A水平升高,ALT、AST、ALP、TBA和TBIL血清水平降低,表明PSC损伤得到改善。组织学评估也表明Mettl3LKI小鼠对DDC诱导的PSC具有抵抗力。在AAV8介导的肝脏Mettl3过表达小鼠中,同样发现m6A水平和Mettl3表达增加,羟脯氨酸和血清ALT、AST、ALP和TBA水平降低;IHC分析显示AAV8-Mettl3治疗后DDC诱导的PSC小鼠中胶原蛋白沉积、胆管反应和巨噬细胞浸润减少;在CCl4诱导的肝纤维化模型中观察到类似的治疗效果,AAV8介导的Mettl3过表达抑制肝纤维化和炎症。这些发现表明肝细胞特异性Mettl3敲入和AAV8介导的Mettl3过表达均显著改善了DDC诱导的PSC的进展。
图1 Mettl3过表达可改善PSC进展和肝纤维化
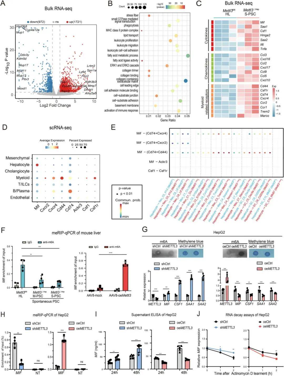
2. 肝脏Mettl3缺乏通过m6A稳定的Mif和Csf1驱动巨噬细胞募集和胆管细胞相互作用
单细胞RNA测序表明Trem2+巨噬细胞是Mettl3△Hep(肝细胞Mettl3缺失)驱动的胆管病微环境重编程的关键介质。通路富集分析揭示了白细胞增殖和迁移、细胞-细胞粘附、细胞-基质连接和粘附过程、脂质转运和脂肪酸代谢激活,批量RNA-seq显示促炎因子显著上调,包括细胞因子(Mif、Csf1、Saa1和Saa2)和趋化因子(Ccl3和Cxcl16)及其相应的受体(Cd44、Cd74和Csf1r)对应物。体外细胞实验证实METTL3通过调节m6A水平来调节MIF、CSF1、SAA1和SAA2的表达,METTL3敲低减少了m6A并上调了这些细胞因子,而其过表达则产生相反的效果。ELISA分析发现HepG2细胞中METTL3敲低增加了MIF分泌,而METTL3过表达显著抑制其表达;放线菌素D测定进揭示了METTL3敲低后MIF和CSF1 mRNA衰期延长,但METTL3过表达后mRNA加速衰减,表明METTL3通过m6A介导的RNA衰减调节MIF和CSF1的稳定性。这些结果表明METTL3通过m6A甲基化调节肝细胞源性MIF和CSF1的表达,从而促进Trem2+巨噬细胞的募集并促进胆管细胞-巨噬细胞串扰,从而促进PSC进展。
图2 肝脏Mettl3驱动巨噬细胞募集和胆管细胞相互作用
3. Mettl3的药理激活可改善PSC和肝纤维化
作者通过分子对接分析确定了三种Mettl3激活化合物(MA1、MA2和MA3),并评估了其对PSC的治疗效果。发现与对照和其他两种候选化合物相比,MA3治疗显著增加了总RNA m6A水平并减轻了胆管反应,改善了肝纤维化和血清损伤标志物。在CCl4诱导的肝纤维化中,MA3还可以减弱胶原蛋白沉积、血清 AST和ALT水平以及组织病理学损伤,进一步验证了其抗纤维化功效。此外MA3治疗未能改善Mettl3ΔHep小鼠中由DDC引起的病理变化,表明MA3的治疗效果依赖于肝细胞中Mettl3的表达。这些发现表明,MA3通过针对临床前模型中的胆管增生、细胞外基质积累和炎症反应来抑制PSC和肝纤维化。
图3 Mettl3的药理激活可改善PSC和肝纤维化
实验结论
本研究发现肝细胞Mettl3缺陷通过增强Mif/Csf1的m6A依赖性分泌,导致Trem2+巨噬细胞浸润,进而通过Spp1-Cd44途径引发致病性胆管细胞巨噬细胞相互作用,从而促进PSC进展。恢复Mettl3功能,包括Mettl3LKI、AAV8介导的过表达或药理激活,均能有效改善DDC诱导的PSC模型中的胆管反应、纤维化重塑和炎症反应,为胆汁淤积性肝病提供了一种有前途的治疗策略。