文章

重医大附二院团队为肝细胞癌预后预测与精准治疗提供新标志物

2025-11-17     来源:本站     点击次数:360

文章标题:Integrating bioinformatics and experimental validation to reveal a novel VRK score as a prognostic and therapeutic biomarker in hepatocellular carcinoma
发表期刊:Frontiers in Immunology
合作客户:重庆医科大学附属第二医院龚建平、蔡东团队
维真助力:慢病毒
实验细胞:MHCC97H
病毒产品:Lv-shVRK2
研究背景
VRK家族基因在肿瘤的发生发展中起着多功能的作用,但VRK家族基因在肝细胞癌(HCC)中的作用还有待进一步研究,而且VRK相关模型的临床应用前景尚不明确。在本研究中作者系统地研究了VRK家族基因在HCC和不同亚组中的表达和预后,建立了一个新的预后标志VRK评分,并发现VRK评分是预测肝癌预后和疗效的可靠指标,VRK2是肝癌治疗的潜在靶点。
部分结果展示
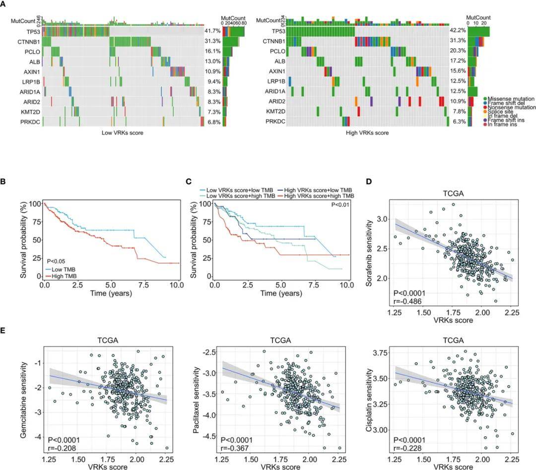
1. VRK评分用于突变、TMB和药物敏感性分析
作者发现VRK家族基因在大多数肿瘤组织中呈高表达,且VRK家族基因在肝癌组织中的表达与TNM分期和TP53突变密切相关。然后作者基于单样本基因集富集分析(ssGSEA)算法建立了VRK评分,并发现VRK评分能用于HCC患者预后分析,是HCC患者对免疫检查点阻断反应的潜在预测因子。此外肿瘤突变负荷(TMB)反映了肿瘤的基因突变水平和预后,作者发现高TMB的患者具有较差的总体存活率,高TMB与高VRK评分的组合与HCC患者中最差的结果相关。作者还评估了VRK评分中免疫检查点抑制剂以外的其他治疗药物的敏感性,发现VRK评分低的患者更可能对索拉非尼、吉西他滨、紫杉醇和顺铂敏感。这些发现表明VRK评分可作为HCC患者全身治疗反应的稳健预测生物标志物。
图1 VRK评分用于突变、TMB和药物敏感性分析
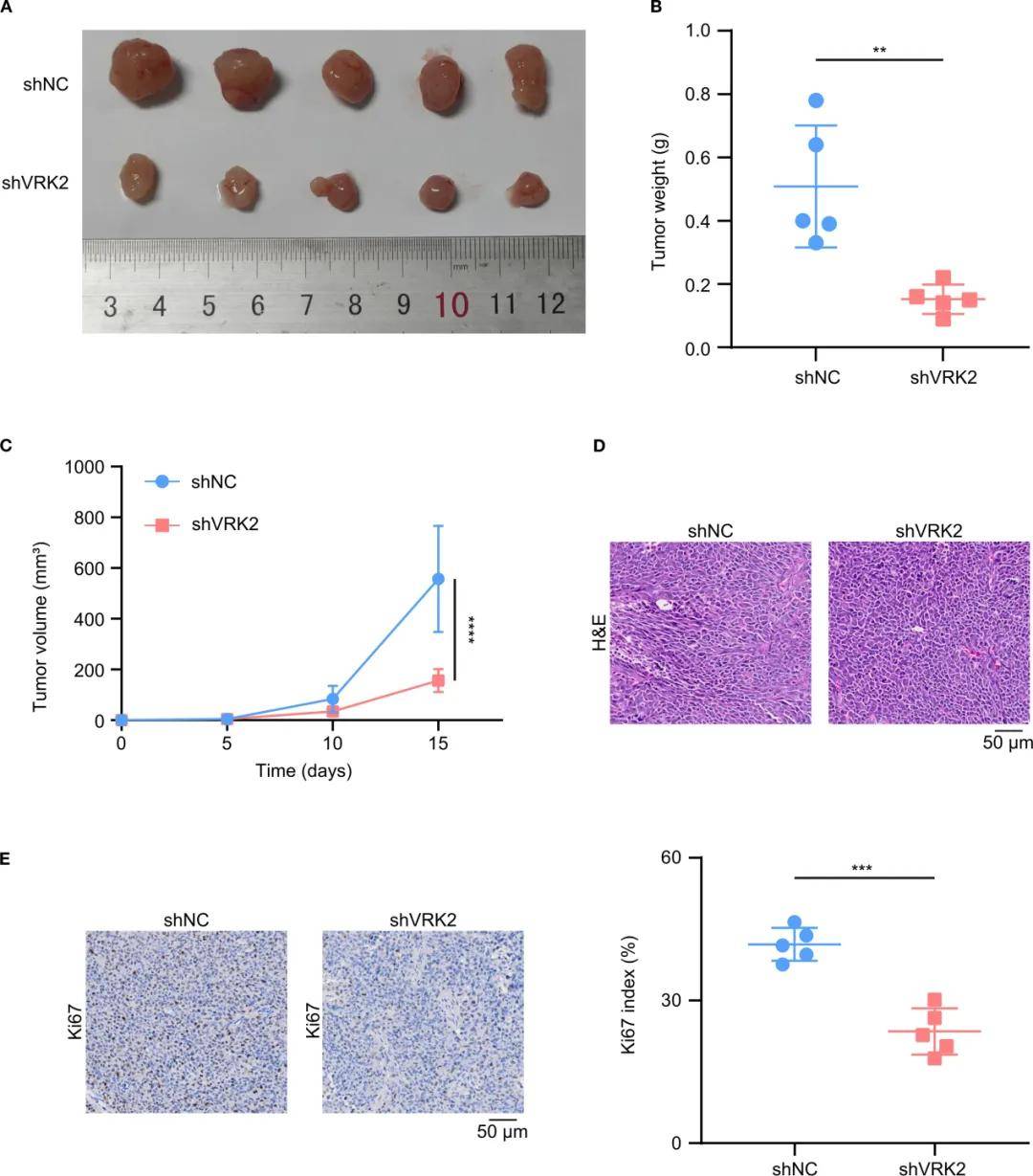
2. VRK2基因敲低抑制肝癌细胞增殖和转移
由于VRK2在三个HCC肿瘤组织中高度表达,作者进一步研究了VRK2在HCC中的作用。使用siRNA敲低了VRK2表达,发现VRK2敲低抑制了MHCC97H和HCCLM3细胞的增殖、迁移和侵袭能力。蛋白质印迹结果证实VRK2敲低降低了AKT1和RPS6的磷酸化水平。这些结果表明VRK2敲低抑制了体外HCC增殖和转移,并降低了AKT1和RPS6的磷酸化水平。接下来,作者研究了VRK2敲低对体内HCC的影响。异种移植肿瘤模型证实VRK2敲低抑制体内肿瘤生长,伴随着肿瘤重量和体积的减少,Ki-67染色揭示VRK2敲低降低肿瘤增殖,这些发现表明VRK 2敲低在体外和体内抑制HCC进展。
图2 VRK2基因敲低抑制体内HCC细胞增殖
实验结论
本研究系统地研究了VRK家族基因在HCC中的表达和预后,建立了一个新的预后标志VRK评分,并成功预测了HCC患者的药物治疗疗效,证实VRK2敲低在体外和体内抑制HCC增殖。表明VRK评分是预测肝癌预后和药物疗效的可靠指标,VRK2是肝癌治疗的潜在靶点。
相关文章 更多 >