文章

调控成肌细胞功能和肌肉再生的内在机制研究

2025-12-22     来源:本站     点击次数:424

正常成肌细胞的活性对骨骼肌损伤后的再生至关重要。然而,调控成肌细胞功能和肌肉再生的内在机制仍然不够清楚。PDZ结合激酶(Pbk)是一种丝氨酸-苏氨酸激酶,在多种细胞功能和病理过程中发挥重要作用。然而,它在骨骼肌中的作用在很大程度上仍未被探索。

2025年10月21日,山东大学齐鲁医院焉传祝教授团队在Journal of Translational Medicine(IF 7.5)上发表了题为“Pbk positively regulates myoblast differentiation and muscle regeneration via enhancing AMPK/ULK1 mediated myogenic autophagy”的研究论文,研究发现Pbk通过促进AMPK/ULK1介导的肌源性自噬,正向调节成肌细胞分化和肌肉再生,表明其作为骨骼肌损伤的治疗靶点的潜力。

· 维真助力 - 慢病毒·

基因信息:Pbk,PDZ结合激酶

病毒产品:Lv-Pbk(过表达&敲低)

体外感染:C2C12细胞

体内注射:胫骨前肌肌肉注射,1×10^7 IU

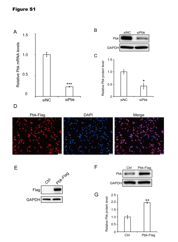
C2C12细胞中慢病毒介导的Pbk敲低和Pbk-Flag过表达效率检测效果

部分研究结果

1、Pbk基因敲低对小鼠骨骼肌再生的影响

首先,作者通过分析已公布的微阵列表达谱,来筛选心脏毒素(CTX)诱导损伤后的骨骼肌差异表达基因和富集通路,发现Pbk参与了肌肉损伤后的肌肉再生,并在Duchenne肌营养不良症(DMD)和免疫介导的坏死性肌病(IMNM))患者的骨骼肌标本中证实了Pbk在骨骼肌再生过程中发挥重要作用。然后作者使用使用BaCl2建立了骨骼肌损伤小鼠模型,并构建了表达Pbk敲低慢病毒。Western blot 分析表明,注射BaCl2后3天和7天TA肌肉中Pbk显著上调,到14天表达水平恢复到基线。相反,向TA(胫骨前肌)同时注射表达Pbk敲低的慢病毒和BaCl2,导致损伤后3、7、14和30 天Pbk表达显著下调。免疫荧光测定显示,在损伤后第3天,Pbk敲低导致Pax7阳性卫星细胞数量显著减少。此外,Pbk敲低的TA中,新形成的eMyHC阳性再生肌纤维数量大幅减少,并导致小鼠肌肉再生受损。以上结果表明,Pbk缺乏阻碍了肌源性增殖和分化,从而损害了肌肉的再生。

图1. Pbk基因敲低对小鼠骨骼肌再生的影响

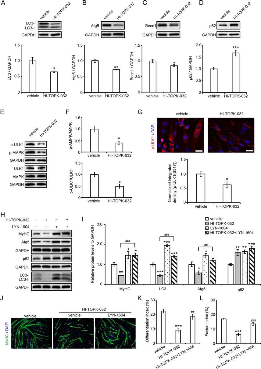
2、Pbk通过增强AMPK介导的成肌细胞分化过程中ULK1的磷酸化促进肌源性自噬

作者通过将敲低Pbk或过表达Pbk-Flag的慢病毒分别导入C2C12细胞,证实了Pbk对于C2C12的增殖和存活必不可少,并发现Pbk在成肌细胞分化过程中被上调并被限制从细胞质向细胞核移位,Pbk依赖其激酶活性正向调控成肌细胞分化。作者进一步探索了Pbk如何促进成肌细胞分化,发现在成肌分化过程中自噬上调,Pbk依赖其激酶活性调控分化C2C12细胞中的肌源性自噬。然后作者探究了Pbk调控自噬的分子机制,结果发现Pbk以其激酶活性依赖的方式调控AMPK激活和随后的ULK1磷酸化。此外ULK1激活剂LYN-1604能够抵消HI-TOPK-032对C2C12 细胞自噬激活和成肌细胞分化的抑制作用。免疫荧光测定进一步证实,由HI-TOPK-032或Pbk敲低诱导的C2C12细胞的分化和融合受损,在用LYN-1604处理后是可逆的。以上发现表明,在成肌细胞分化过程中,Pbk通过促进AMPK激活诱导的ULK1磷酸化来促进肌源性自噬。

图2. Pbk通过增强AMPK介导的成肌细胞分化过程中ULK1磷酸化促进肌源性自噬

小结

本研究表明Pbk对成肌细胞的存活和增殖至关重要,Pbk通过增强AMPK/ULK1介导的自噬信号通路,正向影响成肌细胞分化和骨骼肌再生。Pbk可能成为基于成肌细胞的治疗策略中用于治疗骨骼肌损伤的有前景的基因靶点。

相关文章 更多 >