文章

TRIM47通过靶向HNF4α进行泛素-蛋白酶体降解来促进肝细胞癌的研究

2025-12-29     来源:本站     点击次数:494

肝细胞核因子4α(HNF4α)下调是肝细胞癌(HCC)发病机制中的一个关键事件,但在HCC中的降解机制仍不清楚。三联基序47(TRIM47)是TRIM家族的典型E3泛素连接酶,与多种肿瘤有关,其在HCC进展中的具体作用尚未完全阐明。近期海军军医大学第二附属医院(上海长征医院)谢渭芬、张新、王珂琪团队在Acta Pharmaceutica Sinica B (IF 14.6)上发表文章“Blocking TRIM47-mediated HNF4α degradation suppresses hepatocellular carcinoma progression”,发现TRIM47通过靶向HNF4α进行泛素-蛋白酶体降解来促进肝细胞癌进展。

维真病毒产品:Ad-HNF4α (K470R)
体外感染细胞:Huh7细胞
体内实验动物:Huh7细胞异种移植裸鼠
体内注射方式:瘤内注射
体内病毒用量:2×10^9 pfu

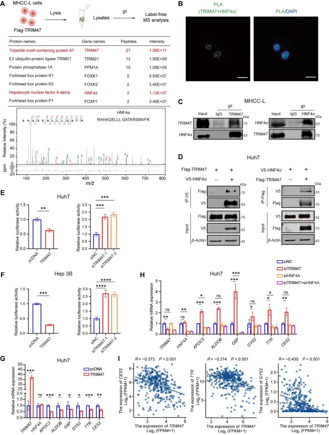
1. TRIM47与HNF4α相互作用并负向调节其在HCC细胞中的功能
作者发现HCC样本中TRIM47水平显著升高,并且这种上调与较短的总生存期相关。免疫共沉淀结合质谱分析发现HNF4α是TRIM47的潜在靶点,原位邻近连接和Co-IP实验证明HNF4α与TRIM47存在相互作用。由于HNF4α是HCC的关键调节剂和治疗靶点,作者进一步研究了TRIM47在调节HNF4α功能中的作用。荧光素酶报告基因检测表明,TRIM47过表达显著抑制HNF4A转录活性,而TRIM47敲低则增强其转录活性;qRT-PCR分析证实TRIM47的过表达抑制了HCC细胞中HNF4A靶基因的表达,但TRIM47敲低上调了HNF4A靶基因,同时HNF4A耗竭则消除了这些转录变化。这些结果表明TRIM47对HNF4A功能的抑制作用。机制研究发现TRIM47通过介导K48连接的HNF4α泛素化和蛋白酶体降解,抑制HNF4α的蛋白水平。
 
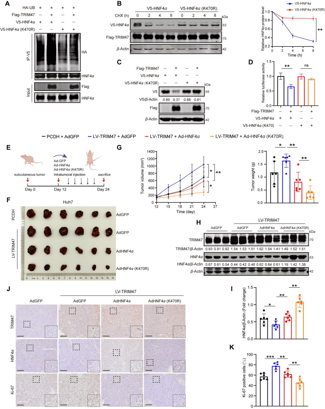
2. 阻断HNF4α的泛素化可减轻TRIM47对HCC的有害影响
泛素测定显示,HNF4α的K470R突变显著降低了TRIM47介导的HNF4α泛素化,此外K470R突变延迟了CHX处理的过表达TRIM47的Huh7细胞中HNF4α的降解,导致HNF4α蛋白水平恢复。荧光素酶报告基因检测表明,K470R突变显著恢复了TRIM47介导的HNF4α转录活性抑制。鉴于TRIM47介导HNF4α的降解,作者研究了抑制这种降解是否可以减弱TRIM47驱动的HCC进展。使用Ad-HNF4α和Ad-HNF4α-K470R感染TRIM47过表达的Huh7细胞,发现TRIM47对增殖、迁移、侵袭和集落形成的促进作用被HNF4α-K470R消除了。裸鼠皮下移植实验发现AdHNF4α-K470R逆转了TRIM47诱导的肿瘤生长、体积和重量的增加。蛋白质印迹和IHC分析显示,HNF4α蛋白水平因TRIM47过表达而降低,但被Ad-HNF4α-K470R恢复。Ki67的IHC染色进一步支持Ad-HNF4α-K470R强烈抑制TRIM47诱导的小鼠肿瘤增殖。这些数据表明,通过突变K470来阻断HNF4α泛素化可有效稳定HNF4α,从而阻止TRIM47加重的HCC的进展。
 
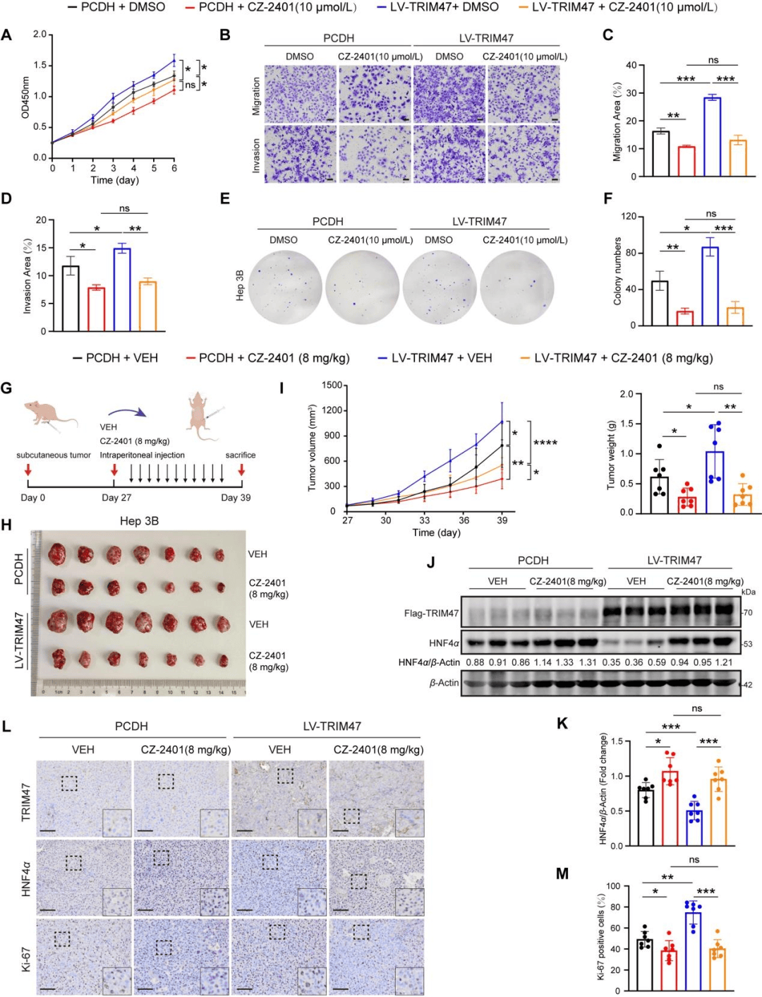
3. CZ-2401治疗可改善TRIM47驱动的HCC进展
通过虚拟筛选和药理活性验证,作者发现CZ-2401是TRIM47-HNF4α相互作用的有效抑制剂,能阻断HNF4α-TRIM47相互作用,增强HNF4α稳定性。然后作者评估了CZ-2401对体外过表达TRIM47的Hep3B细胞的影响。发现CZ-2401处理显著减弱了TRIM47对细胞增殖、迁移、侵袭和集落形成的刺激作用,流式细胞术进一步证实CZ-2401抑制HCC细胞增殖并诱导其凋亡,增强其抗肿瘤功效。作者还建立了小鼠异种移植模型,发现TRIM47过度表达加剧了异种移植物中的肿瘤生长,但CZ-2401治疗显著减弱了这种效应。作者进一步评估了异种移植肿瘤中HNF4α的表达,发现TRIM47过表达组的HNF4α蛋白水平显著降低,相反,在TRIM47过表达的情况下,CZ-2401治疗也会导致HNF4α水平显著增加。Ki-67染色的IHC进一步证实了CZ-2401对TRIM47加速的肿瘤细胞增殖的抑制作用。这些数据表明CZ-2401显示出良好的HCC治疗的潜力。
本研究发现TRIM47靶向HNF4α进行泛素-蛋白酶体降解来促进肝细胞癌进展,HNF4α赖氨酸470处泛素化位点的突变显著阻碍肿瘤生长。抑制TRIM47-HNF4α相互作用的小分子化合物CZ-2401可在体外和体内有效抑制肿瘤进展,使CZ-2401成为未来HCC治疗的潜在先导化合物。
相关文章 更多 >