文章

ALDH2影响血管损伤诱导的再狭窄的机制研究

2025-12-29     来源:本站     点击次数:481

血管损伤诱导的再狭窄是冠心病患者长期预后不良的重要原因,尽管乙醛脱氢酶2(ALDH2)缺乏与冠心病患者预后不良有关,但ALDH2影响血管损伤诱导的再狭窄的确切机制仍不清楚。2025年10月,山东大学齐鲁医院陈玉国/徐峰教授团队在Metabolism(IF11.9)发文“ALDH2 deficiency aggravates vascular injury-induced restenosis by enhancing vascular smooth muscle cell proliferation through SLC38A2-mediated upregulation of glutamine uptake”,研究结果阐明了ALDH2 缺陷会通过增加谷氨酰胺摄取来促进血管平滑肌细胞增殖,进而加剧新生内膜形成,这一发现为预防血管损伤诱导的再狭窄提供了一种具有潜力的转化策略。
· 维真助力 ·
病毒产品:AAV2-SM22α-GFP-mir30-sh-SLC38A2、 AAV2-sh-Scramble;AAV2-SM22α-GFP-ALDH2、AAV2-GFP
病毒用量:5×10^11
SMC特异性ALDH2过表达AAV的构建与转染效率验证
研究结果
1.ALDH2缺陷促进新生内膜形成
研究团队发现在人狭窄冠状动脉组织的新生内膜区域、小鼠股动脉导丝损伤模型及颈动脉结扎模型的损伤血管VSMCs中,ALDH2显著下调。在体内实验中,全身性ALDH2敲除与VSMC特异性ALDH2敲除均会促进血管损伤后的新生内膜形成。研究人员使用携带SM22α启动子的AAV2在小鼠血管平滑肌细胞中特异性过表达ALDH2,以AAV-GFP组作为对照。通过Western blot和免疫荧光染色证实,AAV-ALDH2组小鼠血管中的ALDH2蛋白表达水平显著高于对照组。与对照组相比,ALDH2过表达显著减轻两种模型中的新生内膜形成,并有效抑制损伤动脉中的VSMC增殖。随后研究人员从ALDH2基因敲除小鼠和野生型小鼠中分离原代小鼠主动脉平滑肌细胞,探索ALDH2在PDGF-BB中的潜在作用,结果表明ALDH2敲除细胞迁移及增殖能力增强,使用siRNA敲低MASMCs中的ALDH2,同样可以增强PDGF-BB诱导的VSMC增殖和迁移。作为反向验证,研究人员在MASMCs中通过慢病毒载体过表达ALDH2,证实VSMC迁移和增殖受到抑制。
ALDH2过表达通过抑制VSMCs增殖减少新生内膜形成
2.ALDH2缺陷通过上调SLC38A2的表达促进VSMC增殖
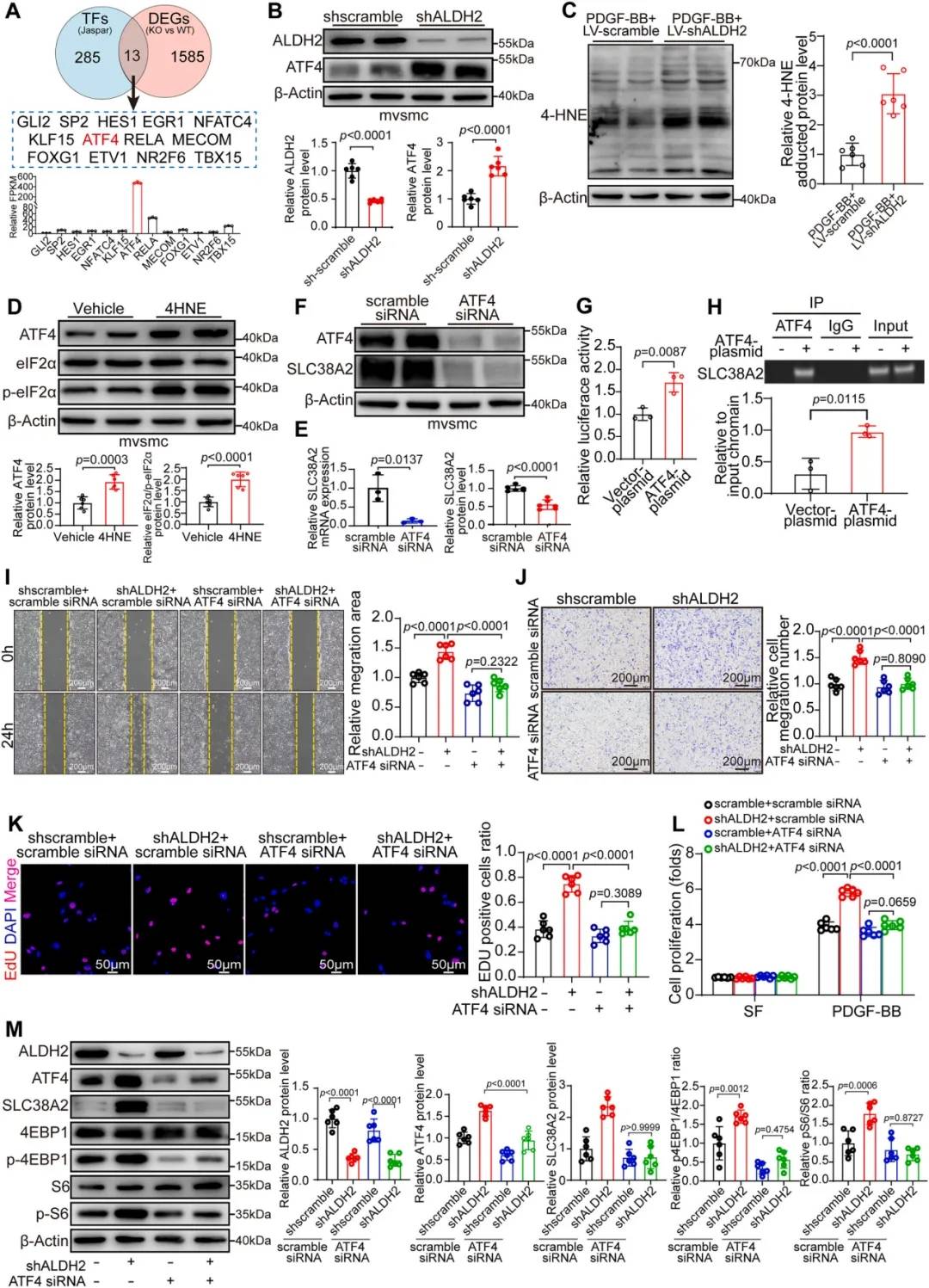
mRNA测序和代谢组学分析显示,在ALDH2敲除的VSMCs中,谷氨酰胺和谷胱甘肽的水平显著升高,并且谷胱甘肽代谢通路被富集。对谷氨酰胺转运蛋白进行筛选后发现,SLC38A2在mRNA和蛋白水平上均被ALDH2缺陷特异性上调,而其他转运蛋白未受影响。在VSMCs中过表达SLC38A2,能够模拟ALDH2敲除的表型,即促进PDGF-BB诱导的细胞增殖、迁移并激活mTORC1信号通路。在ALDH2敲低的VSMCs中,使用siRNA敲低SLC38A2,可以有效逆转由ALDH2缺陷引起的mTORC1信号激活、细胞增殖和迁移增强。研究团队探索了ALDH2上调SLC38A2表达的分子机制,通过mRNA-seq数据与Jaspar数据库预测的转录因子进行交叉比对,筛选出13个潜在调控SLC38A2的转录因子。其中,激活转录因子4(ATF4)表达量最高,且实验证实ALDH2敲低会显著上调ATF4的表达水平。进一步的研究发现ALDH2缺陷激活转录因子ATF4,使其与SLC38A2基因启动子的结合增加,从而驱动SLC38A2的转录,体外数据表明ATF4是ALDH2-SLC38A2介导的谷氨酰胺摄取和VSMC增殖所必需的。
 
3.SLC38A2是ALDH2调控新生内膜形成的下游关键执行者
使用AAV2-SM22α-shSLC38A2注射VSMC特异性ALDH2敲除小鼠及其对照小鼠中,实现VSMC特异性SLC38A2敲低,四周后对小鼠进行股动脉导丝损伤和颈动脉结扎手术,以诱导血管新生内膜形成。研究数据显示,ALDH2敲除小鼠新生内膜面积和内膜/中膜面积比显著增加,敲低SLC38A2明显减轻上述新生内膜形成。Ki67免疫荧光染色显示,在VSMC特异性ALDH2缺失组中,损伤动脉内增殖的Ki67阳性细胞数量的增加,可被SLC38A2缺失所消除。这些结果证明,ALDH2缺陷通过SLC38A2促进血管平滑肌细胞增殖及损伤诱导的新生内膜形成。进一步探究发现ALDH2的酶活性是其发挥保护作用的核心,其功能丧失会直接加剧疾病。
VSMC特异性SLC38A2敲低减少了ALDH2缺失引起的新生内膜形成
研究结论
本研究阐明了一种新机制:ALDH2通过激活溶质载体家族38成员2(SLC38A2)-谷氨酰胺摄取轴,调控血管平滑肌细胞增殖与新生内膜形成。ALDH2-ATF4-SLC38A信号通路的发现,不仅加深了对ALDH2介导细胞行为的分子机制的理解,也为治疗血管损伤诱导的再狭窄提供了潜在的靶点。
相关文章 更多 >