文章

文献:通过靶向抑制CCL2介导的单核细胞募集可有效控制牙周炎的进展

2026-01-26     来源:本站     点击次数:338

研究背景
牙周炎是一种慢性炎症性疾病,由宿主对细菌生物膜的免疫反应失调引起,导致组织破坏和全身健康风险。目前的治疗方法通常无法解决持续性炎症,这凸显了针对免疫调节的新疗法的需求。近期福建医科大学附属口腔医院陈江团队在Journal of Controlled Release (IF 11.5)上发表文章“Bindarit-loaded hydrogel sustained-release system alleviates periodontitis in mice via C-C motif chemokine ligand 2-dependent monocyte chemotaxis”,开发了针对牙周炎的靶向免疫调节疗法,通过靶向抑制CCL2介导的单核细胞募集,有效控制牙周炎的进展。

· 维真助力 - AAV·

基因信息:CCL2,C-C基序趋化因子配体 2

实验动物:6周龄雄性C57BL/6小鼠

病毒产品:AAV2-CCL2,AAV2-NULL

注射剂量:2.5µL(3.28×10^13 vg/mL)

注射方式:上颌磨牙区腭粘膜;每隔一天注射一次,共三次给药

结果展示

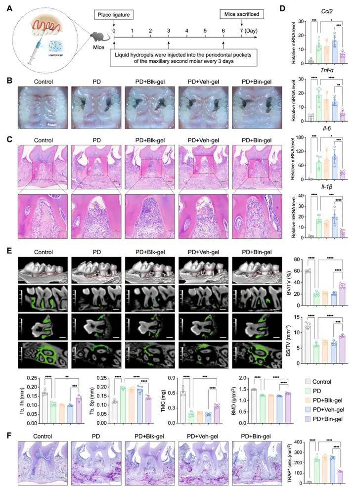
1. 负载Bindarit的水凝胶减轻牙周炎症和牙槽骨吸收
作者发明了一种可注射的热敏水凝胶(Bin-gel)用于持续释放Bindarit,并在体内和体外验证Bin-gel的功能,发现Bin-gel系统在体外表现出优异的生物相容性和有效的抗炎活性,在体内能经历快速溶胶-凝胶转变,并表现出优异的生物相容性。作者建立了牙周炎小鼠模型进一步评估Bin-gel在体内的治疗潜力,发现Bin-gel显著减少了牙龈肿胀,组织学分析进一步证实Bin-gel可减轻牙周组织破坏和炎症细胞浸润,qPCR分析表明Bin-gel显著下调促炎细胞因子CCL2、TNF-α、IL-6 和IL-1β的表达。Micro-CT分析进一步表明Bin-gel治疗显著减少了牙槽骨丢失和小梁结构恶化。这些研究结果表明Bin-gel能有效减轻牙周炎症,并能抑制牙周炎中的炎症性骨吸收和破骨细胞活性。进一步研究发现Bin-gel系统在牙周炎治疗中优于传统的游离Bindarit给药。

图1 Bindarit负载水凝胶减轻牙周炎症和牙槽骨吸收


2. CCL2过表达逆转了Bindarit负载水凝胶对牙周炎的改善作用
Bindarit是CCL2的选择性抑制剂,为了确定Bin-gel的治疗效果是否具体取决于CCL2抑制,作者使用AAV2在小鼠牙周组织中过表达CCL2,确认转导成功后,通过结扎诱导实验性牙周炎,然后进行Bin-gel治疗。发现与牙周炎对照组(PD)相比,PD+Bin-gel和AAV2-NULL+PD+Bin-gel组小鼠牙龈肿胀、炎症浸润、促炎细胞因子表达、牙槽骨丢失和TRAP+破骨细胞数被显著抑制,再次证实了Bin-gel的强大治疗功效。但CCL2过表达很大程度上消除了这些保护作用,AAV2-CCL2+PD+Bin-gel组中牙周炎症、组织损伤和骨吸收恢复到与PD组相当的水平。表明Bin-gel主要通过抑制CCL2来抑制牙周炎的进展。机制研究发现Bin-gel至少部分通过抑制CCL2依赖性单核细胞趋化性和组织浸润来减缓牙周炎进展。

图2 CCL2过表达逆转了Bindarit负载水凝胶对牙周炎的改善作用


实验结论
本研究开发了一种可注射的热敏水凝胶用于持续释放Bindarit,,通过抑制CCL2依赖性单核细胞趋化性,有效减少炎症和牙槽骨吸收,同时在体外和体内表现出优异的生物相容性。这种创新型的疗法不仅克服了当前牙周炎治疗的关键局限性,而且还可能为其他免疫驱动的炎症的治疗方法提供思路。

相关文章 更多 >