文章

GeoMx与CosMx空间转录组揭示动脉粥样硬化中的免疫图谱

2026-03-03     来源:本站     点击次数:42

图片

一. 文章背景

动脉粥样硬化并非单纯的脂质沉积,而是一种免疫驱动的慢性炎症性疾病。尽管已有大量研究证实先天和适应性免疫参与病程,但免疫细胞在不同血管层次中的空间分布及其随病变进展的变化,仍缺乏系统认识。近年来,空间转录组技术开始被用于血管疾病研究,但多集中于颈动脉内膜切除样本或不稳定斑块,且大多无法达到单细胞分辨率。此外,既往研究通常只覆盖斑块区域,难以同时解析内膜、中膜、外膜及血管周围组织中的免疫微环境。

在此背景下,这项发表于 EMBO Molecular Medicine的研究,作者尝试将 GeoMx DSP(空间区域划分全转录组)与CosMx SMI(单细胞分辨率空间转录组)联合应用于人冠状动脉完整横切面,系统刻画动脉粥样硬化进程中的免疫空间特征。

二. 研究设计

本研究选取3位心脏移植患者的冠状动脉样本,涵盖从近正常-轻度-中度 -重度的病变连续谱,且保留血管全层结构及周围脂肪组织。

1、GeoMx DSP

  • 使用~18,000探针进行全转录组空间分析

  • 选取CD45⁺免疫细胞以及CD4⁺ T细胞用于区分ROI

  • 获得空间区域水平的转录组全景

2、CosMx SMI

  • 使用与GeoMx相邻的连续切片

  • 采用~970-plex RNA探针(含20个定制的基因)

  • 实现单细胞空间分辨率

这种先广后细的设计,使两种平台在信息深度与空间分辨率上形成互补。

图片

实验设计

三. 主要文章结论

1. GeoMx结果:免疫异质性具有明确空间层次

▶ 外膜与斑块的免疫转录特征明显不同

在CD45⁺免疫细胞中,外膜与斑块呈现显著差异的转录表达模式,提示不同血管层次具有功能分化的免疫微环境。

▶  随病变进展,外膜免疫状态发生重塑

将病变分为早期(近正常/轻度)与晚期(中度/重度)后发现,早期外膜中 APOD、ADH1B上调,晚期外膜中CXCR4、SPOCK2显著增加。GO富集分析显示,晚期病变外膜的免疫细胞呈现去分化/干性样特征,并伴随细胞骨架重组、脂质转运相关通路变化。

▶  去卷积分析支持免疫组成变化

结合公开的人冠状动脉scRNA-seq 数据进行去卷积,发现外膜中B细胞比例高于斑块。随病变加重,外膜中淋巴细胞比例上升、巨噬细胞比例下降。

图片

使用GeoMx对动脉病变进行空间转录组分析

2.CosMx结果:单细胞尺度下的免疫重构

▶  单细胞层面识别11类主要细胞类型。UMAP显示不同病变阶段的细胞组成存在明显分布差异。

▶  病变进展伴随细胞状态与比例变化。重度病变中:平滑肌细胞发生明显表型调控;肌成纤维细胞显著增加;适应性免疫细胞(B细胞、T细胞)显著富集。这一趋势与近期单细胞研究结论一致,但本研究首次在空间背景下得到验证。

▶  ATLO结构的空间定位。在重度病变外膜区域,作者观察到以B细胞+CD4⁺ T细胞为主的免疫细胞聚集,其形态与转录特征均符合动脉三级淋巴样结构(ATLO)。

图片

CosMx 数据集中的单细胞分型和目标表达

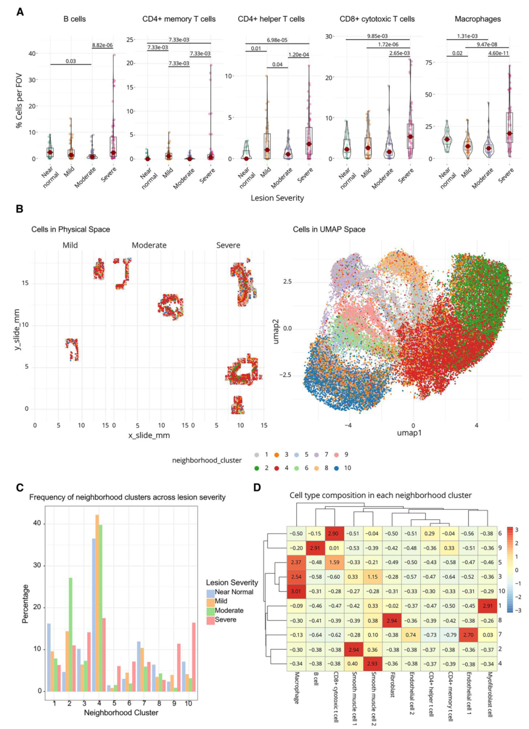
3. 细胞邻域分析:免疫微环境不是随机分布

作者基于20 μm距离定义细胞邻域后,识别出10类细胞邻域模式。近正常样本中以内皮细胞、肌成纤维细胞邻域为主。中重度病变中巨噬细胞邻域、B细胞邻域显著增加。这些发现提示病变进展不仅改变有哪些细胞,也重塑了细胞如何彼此相邻。

图片

通过病变严重程度量化细胞微环境

四. 方法学价值,GeoMx × CosMx的互补意义

这项研究首次在人类冠状动脉中,结合GeoMx与CosMx平台,系统描绘了动脉粥样硬化进程中的免疫空间图谱。研究不仅揭示了免疫细胞在不同血管层次和疾病阶段的动态变化,也为未来在血管疾病中应用多平台空间组学联合策略提供了可复用的范式。研究清晰展示了GeoMx适合假设驱动、通路级、全转录组探索;CosMx 擅长单细胞定位、细胞类型与邻域解析。两者联合,为复杂组织提供从区域到单细胞的完整空间转录组框架。

图片
相关文章 更多 >