文章背景
1型糖尿病(T1D)的发生发展通常经历由正常(ND)到自身抗体阳性(AAB+)到临床确诊T1D的逐级演化过程。在这一过程中,胰岛β细胞的免疫攻击与功能衰竭被视为核心病理事件,但不同阶段的胰腺细胞类型是否共同参与病程推进、其基因调控网络是否发生方向性重写或偏移,尚缺乏系统性的空间与多组学证据。本研究通过单核多组学(snRNA+snATAC)结合CosMx SMI空间转录组技术,构建多阶段T1D的胰腺细胞图谱,解析驱动疾病进展的细胞类型特异性基因调控程序与信号网络,并揭示潜在的致病关键节点与可干预靶点。
研究技术与样本设计
本研究纳入32例nPOD供体胰腺组织,覆盖ND(n=11)、ND AAB+(n=9)、近期确诊T1D(n=7)及长期T1D(n=5),采用10x单核转录组(snRNA-seq)与单核染色质开放性测序(snATAC-seq)对全胰腺细胞进行表观调控与转录活性联合解析,并在部分样本中应用单核multiome实现转录-表观对应分析。同时对6例供体开展CosMx SMI 1k panel空间转录组检测

样本设计-样本横跨病程多阶段,实现表型与空间结构随疾病演化的连续追踪
文章结论
1.T1D早期呈现空间生态位破裂,β细胞呈向高免疫暴露区域的定向迁移
在AAB+阶段,SMI空间成像与snRNA联合分析显示,胰腺整体结构已发生空间层面的不稳定重构:β细胞从正常胰岛核心型聚集逐渐向腺泡边缘、导管周围及免疫细胞富集区偏移,形成稳定的β–T细胞和β–巨噬细胞邻域。值得注意的是,这些结构性变化发生在分泌功能显著衰退之前,属于可被空间检测捕捉到的亚临床阶段早期信号,提示T1D的早期驱动因素并非首先表现为功能骤降,而是β细胞在空间维度上向高免疫暴露位点的选择性富集。这一过程为潜在干预提供了早于功能指标改变的空间预警窗口。
胰腺中可及染色质的细胞类型特异性图谱
2.β细胞在空间暴露背景下发生免疫可见性提升与表型偏移,先于功能性衰竭出现
在空间生态位改变后,β细胞进入表型偏移阶段:AAB+样本中已可见抗原呈递/干扰素通路显著激活,同时与分泌相关基因(INS、IAPP、GLIS3)同步下降。这种免疫可见性提升与分泌稳定性下降的双向变化,并非在胰腺中均一发生,而是集中出现在免疫接触热点位点,与SMI所揭示的空间热点区域一致。随病程推进,这些局灶区域逐渐扩展为带状/簇状结构,并在长期T1D阶段形成区域性不可逆功能缺失带。
T1D进展中基因表达的细胞类型特异性变化
3.空间依赖的调控网络重构与身份偏移标志β细胞进入不可逆衰竭阶段
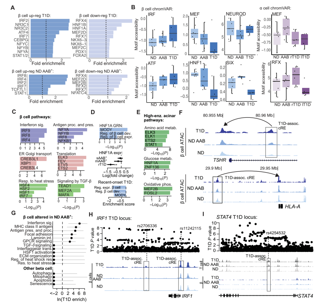
T1D阶段β细胞的IRF/STAT/ATF免疫驱动motif开放性增强,而维持身份与内分泌功能的HNF1/RFX/FOXA等关键调控网络开放性减弱。SMI进一步证实,这一调控重写并非内源性同步发生,而是空间依赖的:高IRF1/STAT1活性β细胞主要位于炎症密集区、缺氧带或腺泡边缘邻域,而功能保留细胞则多位于空间保护区。换言之,β细胞的命运并不是被动结果,而是由空间生态位选择压力推动调控网络重排,最终促成不可逆细胞身份偏移,成为病程加速和结构性失能形成的关键决定因素。
T1D进展中胰腺细胞类型的表观基因组变化
文章总结
本研究在多阶段T1D供体胰腺中构建了整合转录组、表观组与空间定位的多层级图谱,证实T1D并非单一免疫杀伤β细胞的线性事件,而是β细胞抗原呈递放大、外分泌协同失衡、调控网络重构、功能不可逆下滑的动态系统过程。同时,IRF/STAT等上游调控因子与抗原呈递/干扰素信号轴构成潜在干预靶点,AAB+阶段的提前激活为早期诊断与预防性治疗提供了理论依据。