中枢神经系统(CNS)传统上被认为与免疫系统相对隔离,但近年来的研究揭示了CNS与免疫系统之间存在密切的相互作用。这种相互作用对于维持CNS的免疫稳态至关重要。然而,在自身免疫性疾病如多发性硬化症中,免疫系统错误地攻击CNS组织,导致神经功能障碍。目前的治疗方法多为非特异性免疫抑制,存在显著副作用。因此,开发特异性靶向CNS自身免疫反应的治疗方法是当前研究的重要方向。本研究通过探索CNS来源的内源性自身肽段在CNS与免疫系统沟通中的作用,揭示了这些肽段在维持CNS免疫特权中的关键角色,并为开发新型治疗策略提供了理论基础。

发表时间: 2025年2月2日
期刊: Nature
文章标题: Endogenous self-peptides guard immune privilege of the central nervous system
核心内容:通过免疫肽组学的方法检测小鼠脑MHC-II递呈的抗原肽段。研究发现,发现MBP(myelin basic protein)肽段在脑和引流淋巴结中富集,能诱导调节性CD4+ T细胞,抑制CNS自身免疫。在自身免疫性脑脊髓炎(EAE)模型中,MBP160–175肽段显著减轻症状。研究还发现,不同抗原呈递细胞(APCs)在呈递MBP肽段的能力上存在差异,且炎症会改变抗原处理机制。通过EVs包裹MBP160–175肽段并送入脑脊液,可显著减轻EAE症状,证实了其治疗潜力。这项研究为开发针对神经炎症和神经退行性疾病的新型免疫疗法提供了理论基础。
研究方法
从C57BL/6J雄性小鼠的脑(包括软脑膜)、硬脑膜、深颈部淋巴结(dCLNs)和浅颈部淋巴结(sCLNs)中收集样本。使用质谱(MS)技术鉴定通过免疫肽组学的方法鉴定MHC-II结合的肽段,分析不同组织中CNS富集肽段的分布,发现MBP肽段在脑和引流淋巴结中富集。用不同MBP肽段(如MBP160–175、MBP166–185、MBP192–216)免疫小鼠,观察其是否诱导实验性自身免疫性脑脊髓炎(EAE)以及通过酶联免疫斑点(ELISpot)实验检测CD4+ T细胞对不同肽段的IL-2产生能力。随后,通过单细胞RNA测序分析T细胞亚群变化,揭示MBP肽段诱导的免疫抑制机制。最后,通过EVs包裹MBP160–175肽段并直接送入脑脊液,显著减轻EAE症状,证实了其治疗潜力。
研究结果
1. CNS MHC-II肽段组的鉴定:
通过质谱分析,研究者鉴定出CNS及其引流淋巴结中MHC-II分子呈递的内源性肽段,发现MBP肽段在脑、硬脑膜和深颈部淋巴结中显著富集,而在浅颈部淋巴结中几乎不存在。MBP158–195区域的肽段在脑和硬脑膜中占主导地位,而MBP196–236区域的肽段在引流淋巴结中更为常见。

图1. 中枢神经系统MHC-II肽组揭示了内源性中枢神经系统肽的呈递
2. MBP肽段的免疫原性和免疫抑制特性:
MBP160–175肽段在免疫小鼠时不会诱导实验性自身免疫性脑脊髓炎(EAE),而MOG35–55肽段则会。MBP160–175肽段与MOG35–55肽段共免疫时,能显著减轻EAE症状,表明MBP160–175具有免疫抑制作用。

图2.评估不同抗原免疫对小鼠EAE模型免疫反应的影响
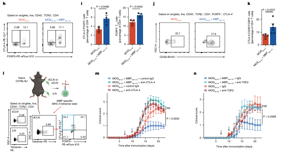
通过单细胞RNA测序(scRNA-seq)分析,发现MBP160–175肽段能够显著增加调节性CD4+ T细胞(特别是CTLA-4+FOXP3−细胞)的比例,这些细胞通过CTLA-4和TGFβ发挥免疫抑制作用。

图3. 免疫后小鼠引流淋巴结和脊髓中CTLA-4和FOXP3表达的T细胞亚群比例变化
3. 神经炎症中的MHC-II肽段变化:
在EAE诱导的小鼠中,研究者发现MHC-II分子呈递的肽段谱发生显著变化,特别是MBP158–195区域的肽段呈递减少,而MBP196–236区域的肽段呈递不受影响。不同的抗原呈递细胞(APCs)在呈递MBP肽段的能力上存在差异,炎症条件下MBP158–195区域肽段的呈递减少可能与炎症引起的抗原处理机制改变有关。

图4. EAE小鼠模型中脑MHC-II结合肽的检测
4. 治疗性应用:
通过将MBP160–175肽段包裹在细胞外囊泡(EVs)中,并直接送入脑脊液,研究者发现这种治疗方法能显著减轻EAE症状。流式细胞术和单细胞RNA测序分析显示,EVs包裹的MBP160–175肽段能够显著增加调节性CD4+ T细胞的比例,特别是CTLA-4+FOXP3−细胞,从而发挥免疫抑制作用。

图5. 通过脑池注射MBP160–175 EVs对EAE症状、硬脑膜中T细胞亚群的影响
本研究揭示了CNS通过内源性MBP肽段与免疫系统进行交流,维持免疫特权并抑制神经炎症的机制。MBP160–175肽段通过诱导调节性CD4+ T细胞,显著减轻EAE症状,为开发针对神经炎症和神经退行性疾病的新型免疫疗法提供了理论基础。