肿瘤细胞通过免疫检查点过表达等多种机制逃避免疫监视,导致瘤内功能性抗原呈递细胞(如DC)稀缺且多数T细胞为非特异性“旁观者”。恢复抗肿瘤免疫的核心是增强肿瘤抗原呈递,补充并激活肿瘤特异性T细胞。现有疗法如免疫检查点阻断、过继T细胞转移及癌症疫苗因T细胞数量不足或肿瘤微环境抑制而效果有限。最/新研究提出“瘤内疫苗”策略,通过将肿瘤细胞重编程为APC样细胞,使其直接交叉呈递抗原并激活T细胞,克服瘤内APC缺乏的问题。传统基因重编程方法存在效率低、安全性风险。因此,基于外源小分子或抗体的直接且可控的重编程策略成为当前研究的迫切需求,以实现肿瘤床内T细胞的高效生成与再激活。
发表时间:2026年1月7日
期刊:Nature
文章标题:Intratumoural vaccination via checkpoint degradation-coupled antigen presentation
核心内容:近日,北京大学/深圳湾实验室陈鹏团队与北京大学席建忠团队在《Nature》发表该研究论文,系统的报道了一种基于化学改造的肿瘤内接种嵌合体(IVAC),通过降解PD-L1并递送外源抗原,实现肿瘤细胞向APC样细胞的化学重编程,从而激活肿瘤特异性T细胞免疫反应,为肿瘤免疫治疗开辟了全新的思路。其中,百蓁生物(Baizhen Biotechnologies)的免疫肽质谱检测在研究中发挥了关键作用,为IVAC介导的抗原呈递提供了直接且系统的实验证据。

研究设计肿瘤内疫苗嵌合体(iVAC),由PD-L1降解剂与免疫原性抗原共价偶联而成。优化氟取代FSY变体及连接子,提升PD-L1降解与抗原递送效率。采用免疫肽组学技术(LC-MS/MS),鉴定iVAC诱导肿瘤细胞呈递的外源及内源性抗原肽。结合Western blot、流式细胞术等,验证iVAC降解PD-L1、激活CD8+ T细胞的功能。在细胞、动物及患者来源肿瘤模型中,评估其重塑肿瘤微环境、抑制肿瘤生长及引发持久免疫应答的效果,明确免疫肽呈递在抗肿瘤免疫中的核心作用。
研究结果1. iVAC的设计与验证
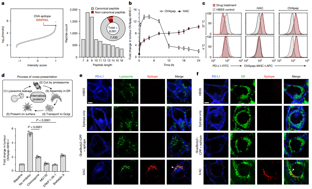
研究人员化学合成了iVAC嵌合体疫苗:以优化共价纳米抗体(GlueBody2)靶向PD-L1并诱导其高效降解(4h内>92%);通过酶切连接肽释放外源抗原(如OVA肽);实现抗原的MHC-I类途径交叉呈递。验证表明,iVAC能特异性在肿瘤内滞留、同时完成PD-L1清除与抗原呈递,且不干扰各自效率,满足APC样细胞“内化-加工-呈递”的前两步核心要求,为原位T细胞激活奠定基础。

图1. iVAC的设计与开发,通过“检查点降解-偶联抗原呈递”机制恢复免疫原性
2. iVAC增强肿瘤交叉呈递
研究人员进一步探究了iVAC介导的细胞表面pMHC-I复合物抗原呈递机制。基于DeepImmu®平台的免疫肽组技术结果显示, iVAC处理的MC38细胞中,MHC-I结合肽段以OVA肽为主,且水平极高,且呈递随时间持续积累。机制上,该过程依赖于溶酶体-内质网-高尔基体通路及穿孔素2介导的溶酶体逃逸,属于主动的细胞内加工。同时,iVAC处理能上调肿瘤细胞的MHC-I表达及抗原加工相关基因,激活干扰素和STING信号通路,显著增强肿瘤细胞的免疫原性,使其获得类似抗原呈递细胞的功能特性。

图2. iVAC直接刺激肿瘤细胞对抗原的摄取、加工与呈递
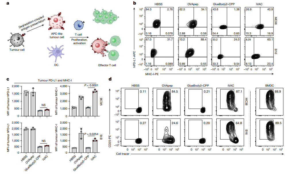
3. APC样肿瘤细胞具有免疫原性
iVAC重编程后的APC样肿瘤细胞PD-L1骤降,MHC-I显著上调;与OT-I记忆T细胞共培养48 h,其增殖、CD25/CD69/CD44、GZMB/穿孔素及IFN-γ/TNF分泌均达BMDC水平,杀伤效率远超游离肽。MC38与低免疫原性B16均获此效应,证实iVAC诱导的APC样细胞足以独立激活并扩增抗原特异性CD8⁺ T细胞。

图3. 经iVAC重编程的肿瘤细胞表现出免疫原性特征
4. iVAC可诱发持久的抗肿瘤应答
iVAC组小鼠肿瘤完全消退并长期无瘤生存,再挑战拒发新瘤。机制:瘤内PD-L1降低,CD8⁺浸润与OVA-四聚体⁺细胞增多,Treg减少,M1/cDC1成熟,脾脏产生MC38新抗原反应,表明iVAC诱导持久系统性免疫。

图4. APC样肿瘤细胞重塑肿瘤微环境,并在体内诱导持久的肿瘤特异性应答
5. iVAC可重编程人类癌细胞
为验证策略通用性,研究人员检测了iVAC能否重编程人乳腺癌MDA-MB-231细胞并激活对应人T细胞。鉴于CMV感染率高且瘤内存在大量CMV特异性记忆T细胞,将免疫优势CMV肽(NLVPMVATV)载入iVAC,构建iVAC-CMV。免疫肽组学显示,iVAC-CMV处理的MDA细胞表面HLA复合物高效呈递外源NLV肽,同时内源TP53BP、PGAP6等抗原亦被显著呈递,亲和力增强,获得APC样特征。

图5. iVAC在人源化小鼠模型中增强CMV特异性T细胞的抗肿瘤活性
6. 在患者来源肿瘤模型中的疗效
用28例患者PTC模型测试HLA配对iVAC,总反应率61%;HLA-A*02:01组达69%。iVAC显著扩增瘤内CMV-CTL、提升IFN-γ/TNF,降低上皮密度,疗效与PD-L1高表达正相关,证实iVAC可安全重编程人肿瘤细胞并激活旁观者病毒特异性T细胞杀伤。
本研究开发了iVAC瘤内化学重编程策略,该分子耦合了PD-L1降解与外源抗原呈递,直接将肿瘤细胞转化为免疫原性APC样细胞。iVAC通过MHC-I途径主动呈递抗原,上调抗原加工与干扰素通路,并重定向肿瘤内现存的病毒特异性T细胞攻击肿瘤。在多种临床前模型中,iVAC重塑免疫微环境,诱导持久的抗肿瘤免疫记忆。该工作确立了“降解-呈递”偶联新范式,为个体化原位肿瘤疫苗提供了通用平台。