全球基因治疗赛道迎来爆发式增长,腺相关病毒(AAV)作为基因递送核心载体,其血清型的性能直接决定治疗效果与安全性,新型AAV血清型研发是突破技术瓶颈、推动临床应用的关键。全球领先的创新型基因治疗企业信念医药,其自主研发的血友病B基因疗法信玖凝®已成功上市。依托自有的Capsidx®平台,信念医药已开发多款拥有自主知识产权的新型工程化AAV衣壳,靶向性、安全性与递送效率均优于天然衣壳。而深耕AAV领域十余年的维真生物,拥有丰富血清型库、成熟包装体系及一站式CRO解决方案,是科研与临床前阶段的可靠伙伴。双方现已达成战略合作,维真生物获信念医药新一代工程化AAV血清型(AAV843、AAVP21、AAVT42)独家授权,负责其生产、推广与销售,携手推动优质AAV血清型在科研及管线开发领域的广泛应用,赋能基因治疗创新发展。

三种临床验证AAV血清型AAV843 · AAVP21 · AAVT42开放科研使用
1、 AAV843:肝脏和关节双靶向,感染效率远超天然血清型
体外研究显示,AAV843对原代肝细胞的转导效率显著优于多种天然血清型,包括AAV1、AAV2、AAV6、AAV7、AAV8和AAV9;并且与已经获批上市的几款血友病基因治疗产品所用的天然AAV5血清型相比,其对肝细胞系L02和Huh7转导效率更加显著。体内实验表明,AAV843特异性靶向小鼠肝脏组织,且能介导目的基因的持久高效表达。此外,AAV843在大鼠及猴子的关节组织中同样实现了高效基因递送,其转导效率远高于AAV5和AAV9,展现出其在肝脏及关节靶向应用中的双重潜力。
AAV843 壳蛋白在人类原代肝细胞中的感染效率最高
绿色荧光蛋白基因在人原代肝细胞中表达水平高且持久
AAV843介导目的基因在小鼠体内持久高效表达
AAV843对大鼠、猴子骨关节组织的感染效率
2、AAVT42: 神经元特异性靶向,灵长类模型验证高效
在小鼠模型中,AAVT42对神经元的转导效率显著高于AAV9,且表现出优异的神经元嗜性:其主要靶向神经元细胞,对神经胶质细胞的转导效率较低。该特性在非人灵长类(食蟹猴)中得到了进一步验证,AAVT42对食蟹猴神经元感染效率远高于AAV9。
AAVT42对小鼠神经组织的感染效率
AAVT42对食蟹猴神经组织的感染效率
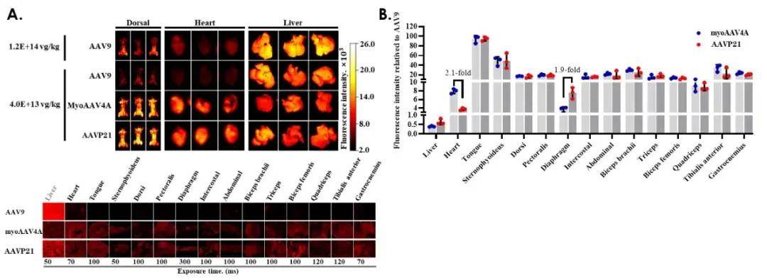
3、AAVP21:肌肉/心脏精准靶向,转导效率是AAV9的5倍以上
小鼠实验数据显示,AAVP21经静脉全身给药后,可在全身肌肉组织中实现高效基因递送。与AAV9相比,AAVP21对肌肉组织的转导效率提升达5倍以上,同时在肝脏中的非特异性富集程度显著降低。在非人灵长类(猴子)模型中,AAVP21同样表现出对肌肉(包含心脏)组织的高效转导能力,其效率远优于AAV9。
AAVP21对小鼠各肌肉组织的感染效率
维真生物相关服务项目
关于信念医药
信念医药集团(Belief·BioMed·Inc.)是一家集基因治疗产品研发、生产和临床应用为一体的高科技企业。公司致力于通过安全高效的病毒载体技术为严重遗传疾病和慢性疾病提供更加有效的创新性基因疗法。公司在靶向不同组织的AAV新型衣壳、高效的转基因表达盒设计、先进的临床级载体制造工艺等领域进行了全面布局。同时还建立了丰富的研发管线,治疗领域覆盖血友病、杜氏肌营养不良症、帕金森病、骨关节炎等未被满足临床需求的疾病,多个产品管线已经进入临床研究阶段或IND申报阶段,其针对血友病B的基因疗法的新药上市申请已在中国大陆和中国澳门获批上市。
关于维真生物
山东维真生物科技有限公司成立于2012年,由一批具有强大学术背景且在生物学领域经验丰富的科学家共同创立。公司精准定位生命与健康产业,深耕基础科研领域,聚焦基因递送核心方向,致力于腺病毒、慢病毒、腺相关病毒载体的设计,以及各类病毒产品的制备工作。依托核心技术与专业能力,公司着力打造以病毒载体为核心的一站式基因研究CRO服务平台,为基因治疗的基础研究提供载体研制、基因功能研究等相关服务。目前,公司已成功为全球100多个国家和地区的科研工作者,提供分子克隆、基因编辑、病毒包装、细胞系建立、筛选检测等相关产品与服务,切实助力基础科研与基因治疗领域实现高速发展。