文章

山大齐鲁医院联合北大人民医院揭示透明细胞肾细胞癌免疫逃逸机制

2025-10-13     来源:本站     点击次数:36

研究背景
癌症细胞内在特征(如遗传畸变和信号通路失调)在协调免疫景观的组成和功能状态方面发挥着关键作用,并影响肿瘤的进展和对免疫疗法的反应。近期山东大学齐鲁医院陈守臻、史本康、张宁团队联合北京大学人民医院韩博团队在Advanced Science (IF 14.1)上发表文章“SMYD3 Promotes Immune Evasion in Clear Cell Renal Cell Carcinoma via SREBP1-Mediated Transactivation of CD47”,阐明了癌细胞内在的SMYD3-SREBP1-CD47轴在调节ccRCC免疫微环境中的关键作用,并提供了一种潜在的治疗策略来操纵肿瘤免疫环境以促进抗肿瘤免疫。

· 维真助力 - 慢病毒·

基因信息

SMYD3:包含SET和MYND结构域的蛋白3

CD47:整合素相关蛋白

SREBP1:固醇调节元件结合蛋白1

病毒产品

Lv-shSmyd3(mouse)、Lv-shCd47(mouse)、Lv-shSMYD3(human)、Lv-shSREBP1(human)、Lv-Srebp1(mouse)、Lv-Cd47(mouse)、Lv-SREBP1(human)

实验细胞

TK10 和 786-O cells

结果展示

1. ccRCC细胞SMYD3缺乏增强抗PD-1反应

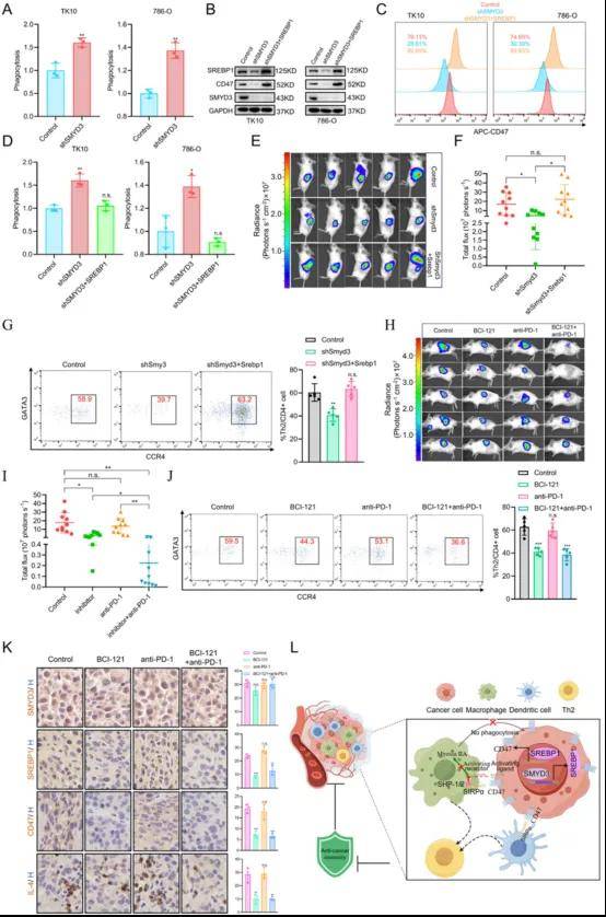
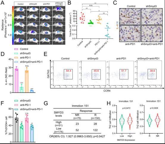
作者发现SMYD3表达增加与ccRCC(透明细胞肾细胞癌)患者免疫浸润不良和生存率降低呈正相关,并且高水平的SMYD3与不良预后相关,导致ccRCC TIME中Th2细胞浸润增加。这些结果表明,SMYD3在调节ccRCC TME中的免疫细胞浸润方面起着重要作用。为了进一步探索SMYD3在体内调节ICI疗效中的作用,作者使用SMYD3敲低RENCA细胞系,在BALB/c小鼠中构建了原位同基因小鼠模型。发现Smyd3敲低恢复了抗PD-1治疗的敏感性,减少了Th2细胞对RENCA肿瘤TME的浸润。对RCC临床试验IMmotion151的数据分析表明,SMYD3的高表达与较低的ICI反应率有关,无反应组的Th2细胞浸润比反应组更大,SMYD3表达也与Th2细胞浸润呈正相关。进一步研究发现CD47是SMYD3靶标,介导ccRCC的免疫逃避。

图1 SMYD3的敲低可减少Th2细胞浸润并增强抗PD-1作用

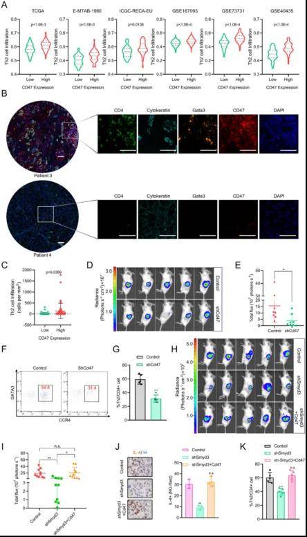
2. CD47缺乏会影响ccRCC中的肿瘤生长和Th2细胞的浸润

鉴于CD47是SMYD3的下游效应分子,参与协调ccRCC中的抑制性免疫微环境,作者探讨了ccRCC中CD47的表达与Th2细胞之间的相关性。发现CD47表达与Th2细胞的基因集呈正相关。免疫荧光检测结果也证实高CD47表达水平与Th2细胞浸润呈正相关。接下来作者探讨了CD47对肿瘤生长和Th2细胞浸润的影响,发现在原位同基因小鼠模型中敲除Cd47会损害肿瘤生长,在敲除Cd47的RENCA肿瘤中也观察到Th2细胞浸润较少。为了进一步探讨SMYD3是否通过CD47促进ccRCC中Th2细胞的浸润,作者在SMYD3敲低的RENCA细胞中过表达Cd47,发现Cd47的表达有效地逆转了Smyd3敲低介导的肿瘤生长抑制,消除了Smyd3敲低诱导的IL-4蛋白水平降低和Th2细胞浸润减少。


图2 CD47促进ccRCC TME中Th2细胞浸润

3. SMYD3通过SREBP1调节CD47的表达 促进ccRCC的免疫逃避

SREBP1是SMYD3的下游转录因子,能调节CD47表达,CD47是癌症细胞表面表达的抑制性检查点靶点,也是先天免疫系统中巨噬细胞的重要抗吞噬调节因子。因此作者试图探索SMYD3在保护肿瘤细胞免受免疫系统清除中的作用,发现SMYD3敲低显著增加TK10和786-O细胞的吞噬作用。为了确定SMYD3是否通过SREBP1的表达激活和CD47上调来驱动肿瘤免疫逃逸,作者在SMYD3敲低的786-O和TK10细胞中过表达SREBP1,发现SREBP1的过表达消除了SMYD3敲除引起的吞噬细胞对肿瘤细胞的清除,且当SREBP1过表达时,细胞的致瘤性增加、Th2细胞的浸润模式与致瘤性相似。

图3 SMYD3保护癌症细胞免受吞噬作用,SMYD3抑制增强了抗PD-1反应

实验结论

本研究阐明了癌症细胞内在SMYD3-SREBP1-CD47轴在调节ccRCC免疫微环境中的关键作用,在机制上CD47是一种在肿瘤细胞上表达的先天免疫检查点分子,是SMYD3的下游分子,可以抑制ccRCC中的抗肿瘤免疫。因此,阻断SMYD3和PD-1的联合治疗可能是减少抗CD47治疗引起的脱靶效应的有前景的方案。

相关文章 更多 >