文章

Piezo1 参与张力驱动的牙周膜干细胞成骨分化-牵张应变细胞培养仪应用

2025-10-15     来源:本站     点击次数:44

正畸牙移动(OTM)是一个复杂的生物学过程,核心在于牙周膜干细胞(PDLSCs)的成骨分化,这是骨重塑的关键。PDLSCs 具备克隆扩增和多向分化能力,其核心作用是感知机械刺激并将其转化为生化信号,进而推动牙周组织再生,最终实现正畸牙移动。

Piezo1 是机械激活通道,它在机械力或 Yoda1 作用下激活,可诱导 Ca²⁺内流并触发下游钙信号。Piezo1 不仅参与骨形成与发育调控,与骨质疏松、骨关节炎等骨疾病相关,敲低后还会抑制成骨分化、降低骨量并引发骨折;同时,其在牙周膜和牙髓 - 牙本质复合体中高表达,参与颅面生长、牙周骨重塑等多种生理过程。 已有体内研究证实 Piezo1 参与正畸牙移动过程中的牙槽骨重塑。

点击了解:牵张应变细胞培养仪

因此,首都医科大学口腔医学院正畸科的研究团队通过培养并鉴定 hPDLSCs ,施加周期性张应力后,探究 Piezo1 在张力作用下是否以及如何参与 PDLSCs 的成骨分化。研究成果发表在 BMC Oral Health 期刊,题为“Piezo1 participates in the tension-driven osteogenic differentiation of periodontal ligament stem cells”。

主题.png

首先,研究人员对第三代培养的 hPDLSCs 进行了鉴定。发现其形态为梭形(图 1A) ,生长曲线呈 “S” 形(图 1E)。经成骨诱导和成脂诱导 2-4 周后,分别可见钙化结节和红色染色(图 1B、C),表明 hPDLSCs 具有成骨和成脂分化潜能。流式细胞术显示其高表达 Strol-1、CD44、CD146 和 CD90 阳性标志物,低表达 CD45、CD34 阴性标志物(图 1D) ,符合干细胞特性。在施加 0.1Hz、12% 伸长率的张力后,CCK-8 检测表明,不同时间点(1、3、6、9、12 小时)的细胞活力与对照组无差异(图 1F)。而 F - 肌动蛋白细胞骨架染色显示,受张力作用的 hPDLSCs 铺展形态更广泛(图 1G)。

1.png

图1    hPDLSCs 的鉴定及施加张力后细胞骨架与活力的变化

接下来,研究人员在对 hPDLSCs 施加周期性张力后,对 Piezo1的表达进行了检测。结果发现,hPDLSCs 中机械敏感通道 Piezo1 的表达会上调(图 2A-D)。6 小时和 9 小时组的 Piezo1 mRNA 表达量显著高于对照组(图 2C),1、3、6、9、12 小时组的 Piezo1 蛋白水平均高于对照组(图 2B、D)。2.png

图 2     张力作用下 Piezo1 表达上调

接着,研究人员研究了在周期性张力作用下,hPDLSCs 的成骨相关因子表达及成骨能力。结果发现,Runx2 的 mRNA 在 1、9、12 小时组显著升高(图 3A),Runx2 的 蛋白在 6、9 小时组明显增加(图 3B、D),且施加张力后 Runx2 阳性细胞数量增多(图 3C)。ALP染色也证实了成骨能力的增强(图 3E)。1、3、6、9、12 小时组中 ALP 的 mRNA 、蛋白表达及ALP活性均显著高于对照组(图 3D-H)。这些结果表明张力可促进 hPDLSCs 的成骨分化相关过程。

3.png

图3     张力作用下 hPDLSCs 的成骨能力增强。

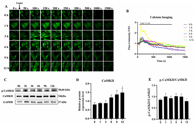
随后,研究人员探究了张力作用对 hPDLSCs 的钙内流的影响。结果发现,经钙敏感染料标记和共聚焦检测显示,Yoda1 处理后,0-12 小时组的 hPDLSCs 均出现显著钙内流(图 4A),其中 3 小时组的钙内流zuimingxian,细胞内 Ca²⁺浓度也最高(图 4B)。这表明张力可能通过激活 Piezo1 通道促进了 hPDLSCs 的钙内流。

为了进一步研究在张力作用下,钙内流是否通过激活 CaMKII 传递信号,参与 hPDLSCs 的成骨分化过程,研究人员对CaMKII 的表达进行了检测。结果发现,mRNA 层面,相较于 0 小时组,1 小时组的 CaMKII mRNA 表达显著升高,而 6 小时组和 12 小时组则有所降低(图 4D)。蛋白层面,其水平随时间上升,12 小时组较 0 小时组显著升高(图 4C、E),且 1-9 小时组中磷酸化 CaMKII 与总 CaMKII 的比值均高于 0 小时组(图 4F)。这些结果表明,在张力作用下,CaMKII 在 hPDLSCs 中呈现出动态的表达及激活变化。

4.png

图4     钙成像结果及 CaMKII 的表达。

最后,为了研究 β-catenin 和 YAP 这两种机械敏感信号分子否参与张力诱导的 hPDLSCs 相关生物学过程,研究人员对这两种分子的表达进行了检测。结果发现 β-catenin 的蛋白表达在 3、6、9、12 小时组显著高于对照组(图 5A、C),YAP 的蛋白表达则在 9、12 小时组显著高于对照组(图 5B、D)。表明这两种蛋白可能参与了张力诱导的 hPDLSCs 相关生物学过程。

5.png

图 5    YAP 和 β-catenin 的表达水平。

总之,在这项研究中证实了张力可以促进 PDLSCs 中 Piezo1 的表达及成骨分化,还能增强钙内流、CaMKII 的表达与磷酸化,以及 YAP 和 β- 连环蛋白的表达。Piezo1 在张力诱导的 hPDLSCs 成骨分化中发挥作用,这一发现不仅为解析 PDLSCs 成骨分化的分子机制带来新视角,还为找到调控正畸牙移动时骨重塑的潜在治疗靶点提供了方向。

参考文献:Du Y, Zheng J, Xu B, Peng C, Yang K. Piezo1 participates in the tension-driven osteogenic differentiation of periodontal ligament stem cells. BMC Oral Health. 2025 Jul 13;25(1):1155. doi: 10.1186/s12903-025-06427-y. PMID: 40653466; PMCID: PMC12257747.

原文链接:https://pubmed.ncbi.nlm.nih.gov/40653466/

图片来源:所有图片均来源于参考文献 

小编旨在分享、学习、交流生物科学等领域的研究进展。如有侵权或引文不当请联系小编修正。如有任何的想法以及建议,欢迎联系小编。感谢各位的浏览以及关注!进入官网www.naturethink.com或关注“Naturethink”公众号,了解更多相关内容。

点击了解:
牵张应变细胞培养仪

相关文章 更多 >