文章

神经科学前沿:北大研究团队发现精神兴奋剂成瘾的潜在治疗新靶点

2025-12-15     来源:本站     点击次数:56

物质使用障碍(SUD)是一种慢性、复发性疾病,患者经常有不受控制和鲁莽的药物滥用,其发病机制尚不明确。circRNA是保守的非编码RNA,部分在神经元中富集且参与突触可塑性调控,其中circHomer1在神经精神疾病中可能起关键作用,但对可卡因诱导的奖赏效应影响未知。2025年11月,北京大学中国药物依赖性研究所时杰、薛言学研究团队在Molecular Psychiatry (IF 10.1)发表文章“Prefrontal circHomer1 regulates synaptic and behavioral adaptations induced by cocaine”,研究结果揭示了circHomer1在调控可卡因奖赏效应中的重要作用,并鉴定出一个可卡因作用于大脑奖赏环路的新型分子调节器,为治疗药物成瘾提供了新策略。
 
· 维真助力·
基因信息:环状RNA circHomer1
实验动物:雄性SD大鼠(260-280g)
病毒产品:AAV9-CMV-circHomer1-GFP、AAV9-CMV-GFP;AAV9-U6-sh-circHomer1-GFP、
AAV9-U6-sh-control-GFP;AAV9-CamKIIα-circHomer1-GFP、AAV9-CamKIIα-GFP;
注射体积:0.5μL
注射部位:前额叶皮层边缘区前部(PrL)
注射方式:脑立体定位注射
AAV9介导PrL区circHomer1的过表达及敲低
AAV9-CamKIIα介导PrL区兴奋性神经元中circHomer1的过表达
研究结果
1.PrL中circHomer1参与可卡因诱导的奖赏效应
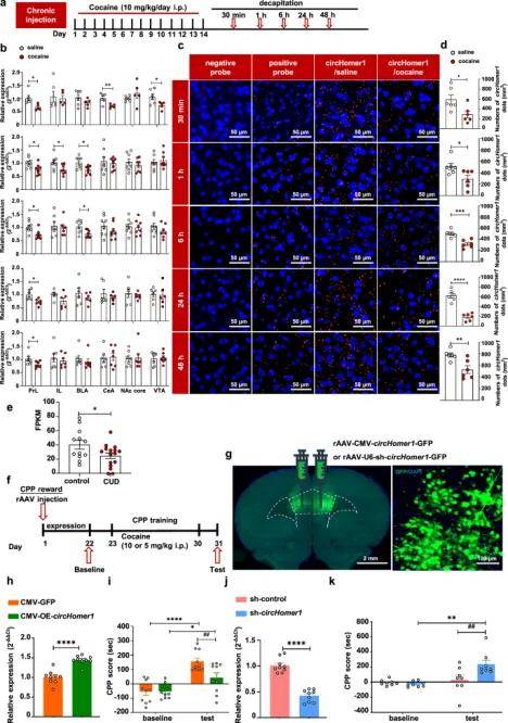
研究团队分析了重复可卡因暴露后circHomer1在成瘾相关脑区的表达动态,结果显示在反复可卡因暴露后,大鼠前额叶皮层边缘区前部(PrL)以及可卡因使用障碍(CUD)患者的背外侧前额叶皮层(dlPFC)中,circHomer1的表达水平均出现显著且持续的下调。通过AAV9病毒在PrL过表达circHomer1,检测结果显示AAV介导的GFP表达仅限于PrL,并且CMV-OE-circHomer1组大鼠的PrL中circHomer1表达显著增加。与CMV-GFP组相比,CMV-OE-circHomer1组的大鼠在可卡因预处理后CPP评分显著降低,表明circHomer1的过表达可以减轻可卡因的奖励作用。随后利用AAV9病毒在体内靶向敲低circHomer1,与对照组相比,sh-circHomer1组大鼠PrL中circHomer1的表达明显下降。在可卡因条件化训练后,sh-control对照组未对可卡因配对侧腔室产生明显偏好,而sh-circHomer1实验组大鼠则对该侧腔室形成了显著偏好。这些结果充分证明了PrL中circHomer1对可卡因奖赏效应的重要调控作用。
circHomer1是前边缘皮层中可卡因诱导条件性位置偏爱所必需的
2.PrL兴奋性神经元circHomer1调节可卡因诱导的行为反应
进一步的研究发现,重复可卡因暴露选择性地降低了PrL区域兴奋性神经元中的circHomer1表达,提示其效应具有细胞特异性。接下来,研究团队利用带有CamKⅡα启动子的AAV在PrL兴奋性神经元中选择性过表达circHomer1。可卡因预处理前,CamKⅡα-OE-circHomer1组和CamKⅡα-GFP组大鼠在CPP基线时表现出相似的CPP评分;可卡因预处理后,注射CamKⅡ-OE-circHomer1的大鼠的CPP评分显著低于对照组。在可卡因自身给药模型中,特异性过表达circHomer1能显著减少训练阶段每日的可卡因注入量;消退训练期间,circHomer1过表达能显著抑制由小剂量可卡因注射诱导的药物寻求行为,但不影响由生理盐水诱导的行为。这些研究结果表明,PrL兴奋性神经元中的circHomer1是可卡因诱导的行为反应所必需的。通过研究circHomer1是否通过突触机制调节可卡因诱导的行为适应,证实circHomer1是维持前额叶皮层兴奋性神经元突触结构与功能完整性的关键分子。
PrL兴奋性神经元circHomer1在可卡因奖赏效应中的作用
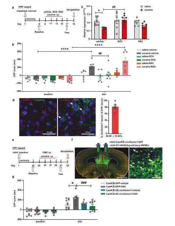
3.可卡因可能通过多巴胺D1受体途径改变circHomer1的表达
在CPP实验中,PrL区预先注射D1R特异性拮抗剂SCH23390,可显著抑制可卡因诱导的CPP表达;同时qPCR检测显示,SCH23390预处理能完全逆转可卡因导致的PrL区circHomer1表达降低;而D2R拮抗剂预处理对可卡因诱导的CPP表达及circHomer1下调均无显著影响,证明可卡因对circHomer1的调控具有D1R通路特异性。随后,通过化学遗传学技术激活PrL区D1R神经元,可显著升高可卡因诱导的CPP评分;而在激活D1R神经元的同时,通过CamKIIα启动子在兴奋性神经元中过表达circHomer1,能完全逆转D1R激活导致的 CPP增强效应,证实circHomer1是D1R信号通路下游调控可卡因奖赏效应的关键效应因子。研究团队在PrL兴奋性神经元中过表达circHomer1,能显著减弱由甲基苯丙胺诱导的奖赏效应,表明其调控作用适用于多种精神兴奋剂,然而过表达的circHomer 1并没有改变吗啡和食物的奖励作用,强调了circHomer1调控奖赏效应的特异性,其作用集中于精神兴奋剂,而不影响自然奖赏或阿片类药物。
可卡因诱导的circHomer1在PrL中表达的减少是由D1R信号介导的
研究结论
本研究证实circHomer1是可卡因神经应答过程中的关键调控因子——在大鼠模型和物质使用障碍患者的前额叶皮层中,其表达水平与可卡因的奖赏效应及突触改变呈负相关。具体而言,提升circHomer1水平可有效缓解精神兴奋剂诱导的行为适应,恢复兴奋性神经元的突触完整性,且不影响食物或阿片类药物产生的奖赏效应。这些发现揭示了circHomer1作为成瘾治疗新靶标的潜力,因其能特异性调控精神兴奋剂的奖赏效应,而不干扰自然奖赏过程。
相关文章 更多 >