文章

浙江大学瑞金医院团队揭示结肠炎发病机制

2025-11-17     来源:本站     点击次数:418

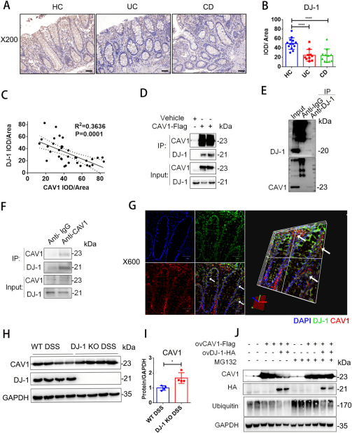
炎症性肠病(IBD)包括溃疡性结肠炎和克罗恩病,是一种全球发病率持续上升的胃肠道炎症疾病,其发病机制尚未完全明确,现有治疗手段有限,亟需开发新的治疗靶点和策略。Caveolin-1(CAV1)是内皮细胞介导的血管生成的关键蛋白,在IBD发病机制中的作用尚不明确。前期研究证实DJ-1具有抗凋亡作用,且可能与CAV1存在关联,但其在IBD中调控CAV1的具体机制尚未阐明。2025年8月,浙江大学医学院附属第一医院虞朝辉/沈哲 、上海交通大学医学院附属瑞金医院孙菁研究团队在Cell Death & Disease (IF 9.6)期刊发表文章”DJ-1 counteracts Caveolin-1-mediated necroptosis to inhibit epithelial barrier dysfunction in colitis“。研究揭示在实验性结肠炎中,CAV1会加剧坏死性凋亡,进而导致上皮屏障受损,而这一过程受到DJ-1蛋白的负向调控。
· 维真助力·
基因信息:窖蛋白CAV1:细胞质膜小窝的关键结构蛋白
实验动物:8周龄雄性C57BL/6小鼠
病毒产品:AAV7-CMV-CAV1、AAV7-control
注射方式:尾静脉注射
AAV7-CAV1转导小鼠肠道组织的效果检测
研究结果
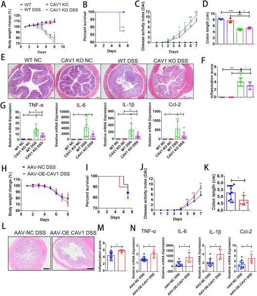
1、注射过表达CAV1的AAV加重DSS诱导的实验性结肠炎
临床IBD患者和DSS治疗小鼠肠道中CAV 1表达均显著增加。与WT小鼠相比,CAV1 KO小鼠经DSS处理后,结肠炎症状有所减轻。接下来,研究团队通过功能获得性实验检测CAV1在IBD中的作用,尾静脉注射RFP标记的过表达CAV1的AAV7病毒。免疫荧光显示,CAV1蛋白在结肠上皮中成功表达,Western blot分析和定量PCR分析均显示,CAV1在结肠中的总表达量显著高于对照组。与AAV-NC DSS处理的小鼠相比,AAV-OE-CAV 1 DSS处理的小鼠的体重减轻、DAI评分和结肠长度缩短明显加重;此外,在CAV1过表达小鼠的结肠中,促炎细胞因子的表达水平显著增加,表明CAV1缺陷减轻DSS诱导的小鼠结肠炎。
CAV1促进DSS诱导的实验性结肠炎
2、DJ-1通过蛋白酶体介导的蛋白降解途径调节CAV1的表达
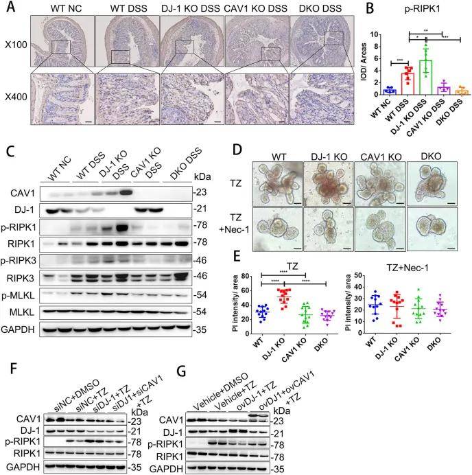
进一步研究CAV1在上皮中的作用,发现CAV1 KO小鼠在DSS诱导下,上皮屏障标志物ZO-1的表达降低程度显著低于WT小鼠,TUNEL染色显示上皮细胞死亡减少。通过检测多种细胞死亡标志物证明,CAV1促进上皮中的坏死性凋亡,从而加剧IBD中上皮屏障的破坏。随后研究人员探索了调控CAV1表达的上游机制,pulldown实验发现DJ-1与CAV1存在相互作用,co-IP证实二者在内外源条件下均能显著结合,且免疫荧光显示UC患者结肠组织中DJ-1与CAV1存在共定位。进一步的实验验证表明DJ-1通过蛋白酶体介导的蛋白降解途径调控CAV1。基于上述结果,研究团队产生了CAV 1和DJ-1双敲除(DKO)小鼠以验证CAV1是否在DJ-1下游的IBD发病机制中起作用,最终结果证实敲除CAV1能逆转DJ-1缺陷对结肠炎的加剧效应。
DJ-1通过直接的蛋白质-蛋白质相互作用参与CAV1的降解
3、DJ-1/CAV1通路通过坏死性凋亡调控结肠炎上皮炎症
在DSS诱导的结肠炎模型中,DJ-1敲除小鼠结肠组织中坏死性凋亡标志物(p-RIPK1、p-RIPK3、p-MLKL)表达显著高于野生型小鼠,而CAV1与DJ-1 双敲除(DKO)小鼠可显著逆转这一升高趋势,表明坏死性凋亡是DJ-1/CAV1通路的下游效应环节。类器官实验验证中,DJ-1 KO类器官的细胞坏死强度显著高于WT,而CAV1 KO或DKO类器官的细胞坏死强度显著降低;加入坏死性凋亡抑制剂Nec-1后,不同基因型类器官的细胞坏死强度差异消失,证实 DJ-1/CAV1通路通过坏死性凋亡影响上皮细胞状态。体外细胞模型中DJ-1与CAV1的敲除及过表达结果同样验证了这一点。进一步研究显示,药物抑制坏死性凋亡也能减轻DJ-1缺陷和DSS诱导的实验性结肠炎症状。
CAV1在DJ-1的调控下促进上皮坏死性凋亡
研究结论
总体而言,本研究结果首次证实DJ-1促进CAV1降解以抑制上皮屏障的破坏并防止结肠炎中的坏死性凋亡。这些结果为CAV1诱导的炎症的发病机制提供了概念上的新见解,并为结肠炎治疗提供了潜在的治疗方法。
相关文章 更多 >