这篇发表于《Immunity》2025年9月的研究《Multi-scaled transcriptomics of chronically inflamed nasal epithelium reveals immune-epithelial dynamics and tissue remodeling in nasal polyp formation》系统整合了单细胞转录组(scRNA-seq)与空间转录组(NanoString GeoMx DSP)两种技术,从不同层面解析了慢性鼻窦炎(CRS)尤其是伴鼻息肉(CRSwNP)的免疫-上皮互作与组织重塑机制。该研究不仅为鼻息肉的病理机制提供了全新的细胞与空间维度理解,也展示了多组学整合在复杂炎症研究中的巨大潜力。
研究背景
慢性鼻窦炎(Chronic Rhinosinusitis, CRS)是一种常见且复杂的慢性炎症性疾病,影响全球约12%的人群。根据是否伴有鼻息肉(Nasal Polyp, NP),可分为CRSsNP(无息肉型)CRSwNP(伴息肉型)。后者通常伴随嗜酸粒细胞浸润和Th2型免疫反应,表现为反复鼻塞、嗅觉丧失及复发性炎症。
然而,免疫细胞与鼻上皮之间的互作机制一直不清楚:是什么触发了免疫反应失衡?上皮细胞又如何响应炎症信号发生结构重塑?为此,来自哈佛大学、斯坦福大学和俄亥俄州立大学等多中心团队合作,构建了迄今为止最全面的慢性鼻窦炎单细胞与空间转录组图谱,系统揭示免疫-上皮互作如何推动鼻息肉形成。
实验设计与技术手段
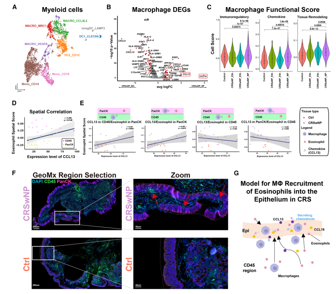
单细胞测序技术:对来自健康者、CRSsNP、CRSwNP的组织进行单细胞RNA测序(scRNA-seq),解析免疫细胞(CD4⁺T、CD8⁺T、巨噬细胞、肥大细胞等)与上皮细胞(基底、纤毛、tuft细胞等)亚群组成和状态。
DSP空间转录组技术:在超过100例样本(61 CRSwNP、45 CRSsNP、7对照)上应用 GeoMx Digital Spatial Profiler(DSP)全转录组测序平台,结合PanCK/CD45/CD68抗体进行细胞类型区分与ROI选取,实现空间层面的验证。
单细胞解析+空间验证策略,使研究既保留了单细胞的高分辨率,又获得了真实组织层面的空间互作信息
巨噬细胞状态适应和MC富集与CRSwNP中2型炎症相关
簇状细胞和其他EPI群体介导CRSwNP中的IMM细胞募集
大规模空间转录组学揭示了CRSwNP中保守的IMM-EPI重塑特征