文章

空间多组学研究思路分享(一):解析肿瘤微环境特征

2025-10-21     来源:本站     点击次数:47

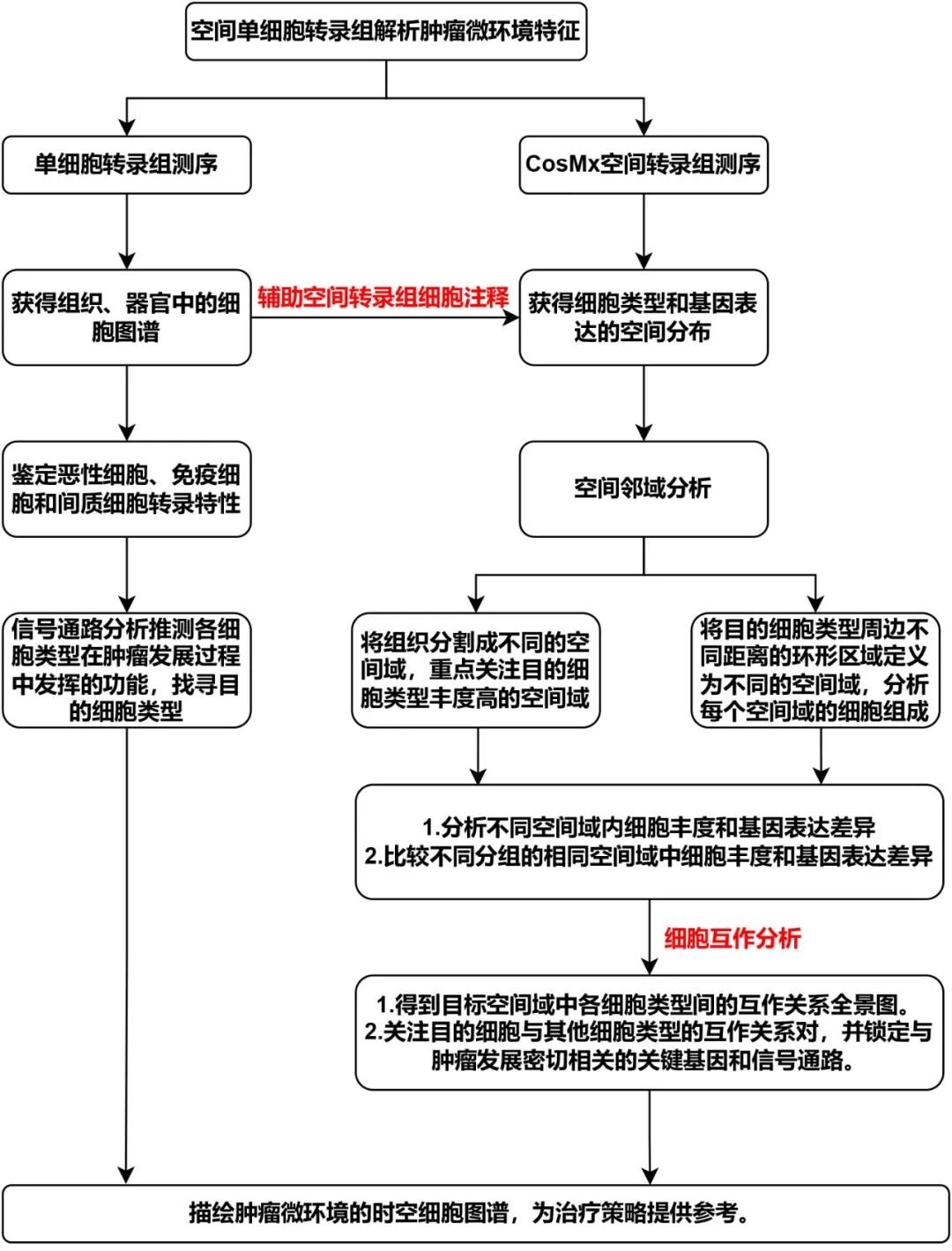
肿瘤微环境(TME)作为癌症发展的核心驱动力,其复杂的细胞组成和空间异质性一直是癌症研究的难点。传统方法难以捕捉细胞间的时空互作动态,而空间多组学技术的兴起为解决这一挑战提供了革命性工具。这些技术不仅能解析细胞类型和基因表达的精细图谱,还能揭示肿瘤发展中的关键信号通路,为新治疗策略的开发奠定基础。在本文中,我们分享了一种系统性的研究思路,旨在通过整合单细胞转录组测序和空间转录组学技术(如CosMx SMI),全面解析肿瘤微环境的特征。该思路不仅聚焦于细胞类型的鉴定和功能分析,还通过空间邻域和互作分析,动态描绘肿瘤微环境的演变规律。

研究思路

图片

 
研究思路详解

为了解析肿瘤微环境特征,需要获得肿瘤组织中细胞类型和基因表达的详细表达水平和空间分布规律。因此,首先使用单细胞转录组测序,详细解析肿瘤组织的细胞类型组成。并将其作为参考用于空间转录组细胞注释。随后,基于CNV算法鉴定恶性细胞,并通过信号通路分析等方法确认各细胞类型在肿瘤发展中发挥的功能,筛选影响肿瘤发展的关键细胞类型(下称为细胞类型A)。

图片图1 单细胞转录组注释结果示例

从相同的肿瘤组织中获取石蜡切片,进行CosMx SMI空间转录组检测。结合单细胞转录组数据联合分析,获得详细的细胞类型注释和基因表达空间图谱。之后,使用邻域分析,将组织分割成不同的空间域,分析不同空间域内细胞丰度和基因表达差异,重点关注富集细胞类型A的空间域。或者,以细胞类型A为中心,将其周边不同距离的环形区域定义为不同空间域,分析随着距离增加,细胞类型A周围细胞类型组成和基因表达分布的变化规律。
 
图片
图2 空间邻域分析结果示例,以细胞膜为基准,定义0-5μm、5-15μm、15-25μm、25-35μm和35-45μm的环形邻域,比较不同距离区间内细胞类型的分布(丰度)差异,并评估其比例是否随与中心细胞距离的增加而变化。

为了解析关键空间域中的细胞通讯网络,使用细胞互作分析筛选空间域中不同细胞类型间的基因互作关系对,尤其是细胞类型A与其他细胞类型间的互作关系。进一步分析筛选出的基因对功能,锁定与肿瘤发展密切相关的基因和信号通路。

图片图3 空间细胞互作分析结果示例

整合上述分析结果,描绘肿瘤微环境的时空细胞图谱,找寻肿瘤发展过程中重要的基因和信号通路,为新治疗策略提供参考

案例分享 
 

图片
 

文章题目:单细胞空间转录组学揭示了免疫治疗驱动的急性白血病骨髓生态位重塑
期刊:Science Advances
影响因子:12.5
发表时间:2025.07

急性髓系白血病(AML)是一种致命的血液系统恶性肿瘤,难治性或复发性AML(R-AML)患者预后极差,急需开发有效的治疗方法。本研究使用单细胞转录组测序+表面蛋白检测获取转录组和免疫表型信息,结合CosMx空间分子成像系统(CosMx SMI)分析了R-AML患者免疫治疗前后骨髓样本中不同免疫细胞群体与白血病细胞的时空相互作用。结合邻域分析,精准分析肿瘤微环境,发现帕博利珠单抗治疗后,白血病细胞附近出现了全局性和局部性的免疫细胞富集现象,这可能与临床治疗反应相关。细胞互作分析表明,免疫治疗后,白血病细胞与免疫细胞之间的特定信号通路发生了改变。这些结果有助于深入了解AML中的免疫相互作用,为制定治疗策略提供参考。
 
图片
图4 研究方案

参考文献:
Gui, Gege et al. “Single-cell spatial transcriptomics reveals immunotherapy-driven bone marrow niche remodeling in AML.” Science advances vol. 11,28 (2025): eadw4871.
相关文章 更多 >