文章

破壁微生态研究:CosMx SMI 空间转录组重塑宿主-微生物互作认知

2025-10-21     来源:本站     点击次数:50

微生态(Microecology)是指微生物群落(包括细菌、真菌、病毒等)与其宿主(如人体、动植物)及所处环境(如土壤、水体)之间形成的动态生态系统。这一系统通过物质循环、能量流动和信息传递,维持着生态平衡与宿主健康。微生态学作为生态学的微观分支,主要研究微生物群落的组成、多样性、功能及其与宿主的互作机制。

医学是微生态研究的重要方向,其核心意义在于阐明人体微生物群落(尤其是肠道菌群)与宿主健康的动态关系,为疾病预防、诊断和治疗提供新视角。微生态失衡已被证实是肥胖、糖尿病、心血管疾病及肿瘤等慢性病的关键致病因素,通过干扰免疫调节、代谢途径及炎症反应参与疾病进程。微生态干预策略(如菌群移植、微生态制剂)不仅能直接重建菌群平衡以治疗顽固性感染和炎症,还能通过“增效减毒”机制优化放化疗及靶向治疗的效果,推动医学模式向“健康管理”转型。随着微生态医学被确立为新兴临床学科,其通过整合多组学技术,正构建标准化诊疗体系,为精准医疗和全民健康提供核心支撑。

图片医学微生态十年文献数量统计

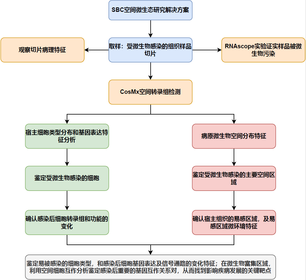
01 SBC空间微生态转录组研究解决方案

SBC将Bruker公司特色空间转录组技术CosMx SMI技术应用到微生态研究中,充分利用CosMx SMI技术能自由定制探针的能力,在转录组检测panel中,加入了可与特定微生物基因靶向结合的探针,在检测宿主空间转录组信息的同时,获得特定微生物的空间分布特征,解析微生物对宿主的影响。
 
图片
SBC空间微生态转录组研究研究路线

在获得受微生物(病毒、细菌等)感染的组织切片样品后,可先进行组织影像学检测确认感染后的病理特征。利用RNAscope技术确定感染程度。之后,使用CosMx SMI空间转录组检测技术解析切片样品,获得宿主的基因表达与细胞分布的空间特征,以及微生物的空间分布情况。在整合宿主与微生物的分子信息后,可依照如下思路进行研究:
1.根据宿主细胞内是否有微生物存在,将宿主细胞分为未感染细胞与感染细胞。随后可将感染与未感染细胞进行差异比较分析,获得差异表达基因和信号通路,理解感染发生后宿主细胞的表型变化特征。
2.根据微生物在组织中的空间分布信息,鉴定微生物的富集区域(即易感区域),对该空间域内的细胞组成、基因表达和细胞通讯网络进行详细解析,一方面可获得易感区域微环境的分子生物学特征,另一方面可锁定重要的互作关系对,找到影响疾病发展的关键靶点。

02 CosMx SMI技术应用于微生态研究的案例分享

抗逆转录病毒治疗(ART)单药方案无法根除HIV(艾滋病病毒)。尽管通过ART实现HIV复制的终身抑制看似可行,但药物副作用、耐药性及治疗成本等因素,使得寻找"HIV治愈方案"成为必然需求。利用CosMx SMI空间转录组检测技术,对慢性SIVmac239M感染的恒河猴(NHP)的淋巴结FFPE组织切片进行空间分析(宿主转录组和病毒RNA)。结果表明,从空间水平可明显区分活跃感染细胞与未感染的SIV病毒富集区域,精准重建了淋巴结的组织结构和免疫微环境特征,并测量了不同淋巴免疫微环境中SIV感染细胞个体周围的微环境变化。这些结果揭示病毒区域在其细胞免疫社区背景下的作用,提高了研究者对NHP作为HIV模型系统的理解,为新疗法的开发提供了理论基础。
 
图片

模型处理方案
 

图片形态学抗体染色、标志性免疫基因marker和SIV的空间表达分布图
 
图片
SIV感染与未感染T细胞或周围邻域细胞的差异基因分析和功能富集结果
相关文章 更多 >